2月10日,浙江省国民经济和社会发展第十五个五年规划纲要刊发。对于“十五五”时期国资国企领域相关工作,纲要明确提出“增强国有企业核心功能和核心竞争力”:
做强做优做大国有企业和国有资本。
● 深化国资国企改革,推动国有资本向关系国家安全、国民经济命脉的重要行业和关键领域集中,向关系国计民生的公共服务、应急能力、公益性领域集中,向前瞻性战略性新兴产业集中,健全国有企业公司治理和市场化运营机制。
● 完善主责主业管理,推动国有资本围绕重点领域开展战略性重组和专业化整合,推动国有企业产业结构优化调整,建立国有企业履行战略使命评价制度。
● 加快建设创新国企,健全国有企业推进原始创新制度安排和科技创新投入机制。
● 深化经营性国有资产集中统一监管,健全国企债务风险监测机制。
推进国企民企高质量协同发展。
● 支持国企民企开展战略性合作,完善产业共建、创新资源共享等合作规则。
● 推动国企与民企等社会资本开展股权合作,支持国企民企牵头组建产业创新策源平台,共同承担重大项目,共建产业生态。
● 推动国企加快培育和开放高价值应用场景,健全场景供需对接匹配方式。
同时,纲要还提出“健全国有企业经营投资尽职合规免责事项清单机制,激发国有企业经营管理人员改革创新动力”“鼓励和引导国有经济以兼并、收购、参股、合作、租赁、承包等多种形式参与公共服务供给”“持续开展山区海岛县结对帮扶行动,以需求为导向,强化省直单位、国资国企、经济强县等多元主体参与的组团式帮扶,分类制定激励政策”等。
纲要全文如下:
浙江省国民经济和社会发展第十五个五年(2026—2030年)规划纲要,根据《中共中央关于制定国民经济和社会发展第十五个五年规划的建议》《中共浙江省委关于制定浙江省国民经济和社会发展第十五个五年规划的建议》制定,主要阐明全省经济社会发展战略,明确政府工作重点,引导规范经营主体行为,是我省奋进中国式现代化的宏伟蓝图,是全省人民共同的行动纲领。
一、深入践行“八八战略”,高质量发展建设共同富裕示范区、加快打造“重要窗口”、奋力谱写中国式现代化浙江新篇章
“十五五”时期是我省持续夯实基础、全面发力、突破提升、高质量发展建设共同富裕示范区的决定性阶段。
(一)现实基础
“十四五”时期是浙江发展极不寻常、极不平凡的五年,是牢记嘱托、克难奋进取得重大成就的五年。面对错综复杂的外部环境和艰巨繁重的改革发展稳定任务,全省上下紧密团结在以习近平同志为核心的党中央周围,深入践行“八八战略”,聚焦“一个首要任务、三个主攻方向、两个根本”,扎实推动高质量发展建设共同富裕示范区,深入实施“十项重大工程”,成功举办杭州亚运会、亚残运会,有效应对世纪疫情严重冲击和一系列重大风险挑战,实现经济稳进向好、社会和谐稳定,高水平全面建设社会主义现代化新征程实现良好开局。
经济实力实现重大跃升,地区生产总值连跨3个万亿元台阶、突破9万亿元,人均地区生产总值超过14万元,经营主体超1100万户。创新发展动能持续增强,创新浙江建设全面推进,新质生产力蓬勃发展,区域创新能力居全国第4,研发投入强度达3.3%左右,国家实验室、国家大科学装置、国际大科学计划实现新突破,以先进制造业为骨干的浙江特色现代化产业体系加快构建,高水平人才、专精特新“小巨人”、制造业单项冠军企业数量稳居全国第一方阵,集中涌现了一批国内外瞩目的科技企业。改革开放走在前列,全方位参与共建“一带一路”,世界一流强港硬核力量持续提升,宁波舟山新华·波罗的海国际航运中心发展指数升至全球第7,打好“稳拓调优”组合拳,成功落地全国首个大宗商品资源配置枢纽,新一轮义乌深化国际贸易综合改革全面开启,全球数字贸易博览会永久落户杭州,世界互联网大会乌镇峰会影响力持续放大,民营经济“五张榜单”连续两年实现大满贯,牵一发动全身的13项重大改革全面推进,“8+4”经济政策体系精准高效。城乡区域协调发展实现新提升,城乡区域收入差距持续缩小,长三角生态绿色一体化发展示范区加快建设,海洋经济综合实力升至全国第4,山区海岛县加快高质量发展,6个县(市、区)调出山区海岛县名单。美丽浙江建设更富成效,生态环境质量持续改善,生态质量指数、公众生态环境满意度全国领先,国家森林城市数量居全国第1,成功举办首个全国生态日主场活动、第五届世界生物圈保护区大会,“蓝色循环”海洋塑料废弃物治理模式获联合国地球卫士奖,可再生能源电力装机超过煤电装机。人民生活水平持续领先,城乡居民人均可支配收入居各省区首位,收入倍差缩小至1.81左右,基本公共服务一体化稳步推进,“医学高峰”建设实现新突破,文化强省建设扎实推进,文旅融合水平居全国第一方阵,“良渚论坛”、第六届世界佛教论坛有力促进国际文化交流、文明互鉴。社会治理效能更加显著,统筹发展和安全更加有力,平安浙江法治浙江建设迈上更高水平,新时代“枫桥经验”更加熠熠生辉,成为群众最具安全感的省份之一。新时代党建高地加快打造,清廉浙江建设扎实推进,党建“树导向、强保障”作用更加凸显,干在实处、走在前列、勇立潮头的鲜明标识进一步擦亮。
经过五年努力,“十四五”规划确定的主要目标任务顺利完成,我省经济社会发展跃上新台阶。这些重大成就的取得,根本在于以习近平同志为核心的党中央领航掌舵,在于习近平新时代中国特色社会主义思想科学指引,得益于省委省政府坚持“八八战略”一张蓝图绘到底,团结带领全省人民接续奋斗、接力拼搏,牢牢扭住高质量发展建设共同富裕示范区这一核心任务,坚定扛起经济大省挑大梁的责任担当,为我省推进共同富裕先行和中国式现代化省域先行注入笃定之力,推动浙江乘胜势再攀新高。
(二)发展环境
“十五五”时期我省发展环境面临深刻复杂变化,必须抢抓机遇、积极应变,掌握战略主动。
世界百年变局加速演进。大国博弈更加复杂激烈,国际力量对比深刻调整。世界经济贸易秩序遇到严峻挑战,经济增长动能不足,产业链供应链向本土化区域化集团化演变,金融震荡、地缘冲突等外源性风险易发频发。以人工智能为代表的新一轮科技革命和产业变革加速突破,引领科学研究范式变革,深刻改变全球产业竞争格局、创新发展模式和社会治理机制。
国内发展格局和发展模式深刻变化。我国经济基础稳、优势多、韧性强、潜能大,长期向好的支撑条件和基本趋势没有变。内需增长空间巨大,全国统一大市场建设提速,宏观政策调节加力显效,国内大循环动能释放。新质生产力加快发展,中国式现代化建设的物质技术基础更加坚实。同时,发展不平衡不充分问题依然突出,农业农村现代化相对滞后,人口发展进入新阶段,少子化老龄化加速,就业和居民增收压力较大,重点领域还有风险隐患。
我省发展条件面临深刻调整。科技创新核心驱动力增强,人工智能引领创新加速突破。碳达峰引领绿色转型,新旧动能加快转换。外贸发展路径发生深刻变化,产业国际合作在限制中突围前行。长三角一体化、长江经济带等国家区域战略融合,都市圈、城市群主体形态凸显,城乡发展进入全面融合期。人口结构变化牵引公共服务优化适配,现代化治理体系加快重塑。
总的看,“十五五”时期,我省发展战略机遇和风险挑战并存、不确定难预料因素增多。外部环境的复杂变动往往是格局重塑、优势再造的重要时机,我省具备民营经济发达、城乡区域协调、文化底蕴深厚、整体生态优越、干部群众实干争先等优势,要坚持底线思维和战略思维,把困难挑战估计得更充分一些,把应对举措和政策储备谋划得更精准一些,坚定信心、保持定力,集中精力办好自己的事,努力在变局中赢得优势和主动,全力促进经济持续稳进向好、社会和谐稳定。
(三)指导思想
坚持以习近平新时代中国特色社会主义思想为指导,全面贯彻落实党的二十大和二十届历次全会精神,深入学习贯彻习近平总书记重要讲话重要指示批示精神和考察浙江重要讲话精神特别是“4+1”重要要求,统筹推进“五位一体”总体布局,协调推进“四个全面”战略布局,完整准确全面贯彻新发展理念,坚持稳中求进工作总基调,主动融入和服务构建新发展格局,深入践行“八八战略”,坚定扛起经济大省挑大梁的责任担当,紧扣高质量发展建设共同富裕示范区、加快打造“重要窗口”、奋力谱写中国式现代化浙江新篇章等重大使命,以高质量发展为首要任务,以缩小城乡差距、区域差距、收入差距为主攻方向,以改革创新为根本动力,以满足人民美好生活需要为根本目的,纵深推进全面从严治党,在推动经济实现质的有效提升和量的合理增长上走在前作示范,在推动人的全面发展、全体人民共同富裕上走在前作示范,努力为以中国式现代化全面推进强国建设、民族复兴伟业作出更大贡献。
(四)基本要求
推动“十五五”时期经济社会发展,要严格遵循坚持党的全面领导、坚持人民至上、坚持高质量发展、坚持全面深化改革、坚持有效市场和有为政府相结合、坚持统筹发展和安全等重大原则。同时着眼于党中央赋予的重大使命,结合浙江实际,把握以下基本要求。
——坚持“八八战略”总纲领总方略。始终突出“八八战略”管全局、管长远、管根本的统领地位,牢牢把握“八八战略”既一以贯之、又与时俱进的实践要求,时时刻刻对标对表习近平总书记重要讲话重要指示批示精神和党中央决策部署,牢牢扭住高质量发展建设共同富裕示范区这一核心任务,一张蓝图绘到底,持续推动“八八战略”走深走实,一步一个脚印把习近平总书记为浙江擘画的宏伟蓝图变为美好现实。
——坚持以高质量发展为首要任务。以新发展理念引领发展,加快建设创新浙江,因地制宜发展新质生产力,加快构建浙江特色现代化产业体系,更好发挥消费对经济发展的基础性作用和有效投资对优化供给结构的关键性作用,积极主动融入和服务构建新发展格局,深化高水平对外开放,做优增量、盘活存量,增强经济和社会韧性,促进高质量发展和高水平安全良性互动,推动经济持续健康发展和社会全面进步。
——坚持以缩小城乡差距、区域差距、收入差距为主攻方向。充分运用“千万工程”理念、方法、机制,聚焦山区海岛县、农村农民等重点难点,围绕“富民”统筹做好“强城”“兴村”“融合”三篇文章,强化都市圈城市群辐射带动和产业带支撑带动作用,推进以县城为重要载体的新型城镇化,全域建设诗画浙江和美乡村,促进城乡一体融合高质量发展,在推进共同富裕中先行示范。
——坚持以改革创新为根本动力。把牢“守正创新”这一重大原则,整体推进、重点突破,积极推进牵一发动全身的重大改革,鼓励基层、企业大胆探索创新,一体推进重点任务、重点工作、重大改革,深入推进以科技创新为引领的全面创新,让一切创新源泉充分涌流,不断开辟发展新领域新赛道,持续塑造发展新动能新优势。
——坚持以满足人民美好生活需要为根本目的。始终把人民放在心中最高位置,注重在发展中保障和改善民生,在满足民生需求中拓展发展空间,用心用情用力解决群众的急难愁盼,促进人民精神生活共同富裕,让发展成果更多更公平惠及全省人民。
——坚持始终干在实处、走在前列、勇立潮头。以打造新时代党建高地和清廉建设高地为引领,以全面从严治党为根本保障,坚持高站位、实干事、见真功相统一,切实增强“没有走在前列就是风险、就是失职”的争先意识、责任意识,大力弘扬“六干”作风,不断创新打法、探索路径、形成成果,推动各项工作争先进、争一流。
(五)发展目标
通过五年的不懈奋斗,高质量发展建设共同富裕示范区取得决定性进展,率先呈现基本实现社会主义现代化的生动图景。到2030年,我省经济实力、科技实力、综合竞争力大幅跃升,人均地区生产总值接近发达经济体水平,经济大省带动和支柱作用全面增强;城乡区域发展差距、城乡居民收入和实际消费水平差距进一步缩小,人民群众获得感幸福感安全感认同感进一步增强。
——创新浙江建设、现代化产业体系构建实现重大突破,科创高地、先进制造业基地和人工智能创新发展高地全球竞争力影响力更加凸显。教育强省、科技强省、人才强省、浙江特色现代化产业体系基本建成,支持全面创新的制度体系更加成熟完善,创新体系整体效能显著提升,区域创新能力和制造业高质量发展水平保持全国前列并努力争先进位,人工智能可持续发展、领跑发展格局全面形成,产业结构全面优化,全要素生产率稳步提升,研发投入强度达3.5%以上,全员劳动生产率达30万元/人左右,制造业增加值占GDP比重保持基本稳定,规上工业增加值年均增长5.5%以上,“浙江制造”“浙江服务”品牌进一步打响,产业体系国际竞争力和安全韧性进一步增强。
——深度融入和服务构建新发展格局、高能级开放强省建设实现重大突破,国内大循环战略支点和国内国际双循环战略枢纽地位更加彰显。世界一流强港、中欧班列集结中心、长三角航空联运中心的全球辐射能力显著增强,大宗商品资源配置枢纽建设取得明显进展,货物贸易、服务贸易、数字贸易稳定增长、结构优化,服务最优、成本最低、效率最高的开放环境全面形成并持续提升,高能级开放强省基本建成,货物和服务贸易进出口总额占全国份额达12%左右;全面融入服务全国统一大市场建设,实现有效投资合理增长、投资结构更加优化、投资效益持续提高,努力成为引领消费转型升级的高地,内外贸一体化发展格局全面形成,畅通国内大循环和联通国内国际双循环的功能进一步增强。
——高水平文化强省建设实现重大突破,文以铸魂、文以赋能、文以兴业、文以惠民力量更加充沛。习近平新时代中国特色社会主义思想更加深入人心,文化事业文化产业更加繁荣,文化与科技、旅游、体育、民生在更高水平上实现融合发展,全社会创新创造活力更加有效激发,新型文化业态高质量发展,人的文明素养和社会文明程度全面提升,高水平文化强省基本建成,中华文明浙江标识更加鲜亮,文化发展综合实力走在全国前列,更好担负起新时代的文化使命。
——城乡一体融合高质量发展实现重大突破,全体人民共享高品质幸福生活更加可感可及。杭甬双城综合能级和综合辐射带动作用显著提升,山区海岛县内生发展动力更加强劲,县城综合承载能力进一步提升,和美乡村实现省域基本全覆盖;高质量充分就业取得新进展,居民收入增长与GDP增长同步,居民人均可支配收入达9万元左右,劳动报酬提高与劳动生产率提高同步,以中等收入群体为主体的橄榄型结构形成;社会保障制度更加优化更可持续,公共服务更加均衡普惠、共享可及,成为心生向往、情感归属、梦想成真的幸福家园。
——更高水平生态省建设实现重大突破,诗画浙江山清水秀的独特韵味更加动人。生态环境治理能力水平显著提升,产业结构、能源结构、交通运输结构进一步优化,新型能源体系、现代物流体系基本建成,绿色低碳循环发展的经济体系加快建立,2030年前碳达峰目标如期实现,生态环境质量进一步提升,地级及以上城市细颗粒物(PM2.5)浓度持续改善,优良水体比例持续提升,绿水青山就是金山银山转化通道进一步拓宽,更高水平生态省基本建成,继续在美丽中国建设中走在前列。
——治理体系和治理能力现代化实现重大突破,社会充满活力、安定有序的标识更加鲜明。打造新时代党建高地和清廉建设高地走深走实,党的全面领导巩固加强,社会主义民主法治更加健全,社会公平正义进一步彰显,各领域法治化水平全面提升,“大平安”理念更加深入人心,统筹发展和安全更加有力,新时代“枫桥经验”、“后陈经验”金名片持续擦亮,重点领域风险有效防范化解,社会治理和公共安全治理水平明显提高,建成平安中国示范区,中国特色社会主义社会治理和法治道路优越性在浙江充分彰显。
在此基础上再奋斗五年,到2035年,我省经济实力、科技实力、综合竞争力迈上新的大台阶,人均地区生产总值达到发达经济体水平,人民享有更高品质更加幸福的生活,建成共同富裕示范区,成为新时代全面展示中国特色社会主义制度优越性的重要窗口,不断谱写中国式现代化浙江新篇章。

二、增强创新体系整体效能,建设具有全球影响力的科创高地

推动高等教育整体性跃升。实施“双一流196”工程和高校基础设施提质工程。支持浙江大学加快迈向世界一流大学前列,支持西湖大学、宁波东方理工大学建设世界一流新型研究型大学,加快筹建钱塘大学(暂名),建成一批高水平应用型大学。加快一流学科建设,建立国家战略需求和科技发展、产业发展需求牵引的学科设置调整机制和人才培养模式,建设以登峰学科、优势特色学科为龙头的高水平学科体系。创新专业学位研究生培养模式,建设一批产教融合基地、工程师协同创新中心和研究生联合培养基地。提升教育教学国际化水平,积极开展国际合作和交流访问。
建强战略科技力量矩阵。加快高能级科创平台提能造峰,推动创建智能计算领域国家实验室,支持优势科研力量创建全国重点实验室、国家技术创新中心、国家制造业创新中心,完善省实验室、省技术创新中心动态调整机制,探索建设工程应用导向的高能级科创平台。建立重大科技基础设施开放共享应用机制。支持杭州、宁波、温州等地联合争取国家战略科技力量布局,推动科创走廊提质增效。
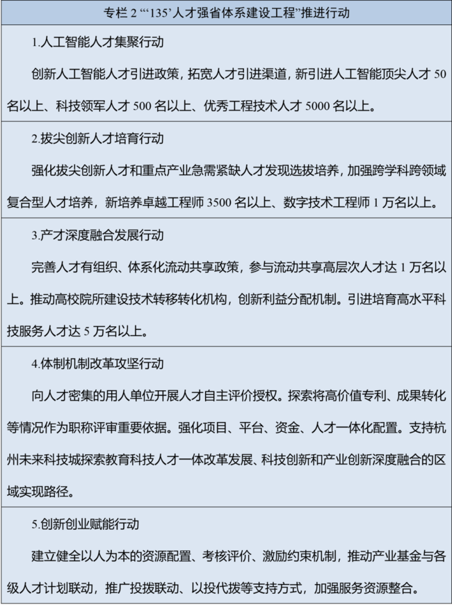
打造高水平创新人才队伍。推进“135”人才强省体系建设。完善顶尖人才引育和支持机制,培养战略科学家、一流科技领军人才和创新团队。深化海外人才来浙便利化改革、外国人才服务保障综合配套改革。建立产业导向的青年科技人才引育机制,健全青年科学家长期滚动支持机制,支持在校研究生承担“新苗计划”等应用导向的基础研究项目。实施基础学科拔尖人才培养“101”计划。培育科技型企业家。统筹推进卓越工程师、大国工匠、高技能人才培养,高质量建设国家和省级卓越工程师实践基地。建立以创新能力、质量、实效、贡献为导向的人才分类评价体系,完善科技人才分类考核激励机制。加强科学技术普及,大力弘扬科学家精神、工匠精神。到2030年,累计集聚顶尖人才300名、青年科技人才3000名。

(二)推进科技创新和产业创新深度融合
强化企业创新主体地位。支持企业全面参与技术创新决策、科研组织和成果转化,完善“高校+平台+企业+产业链”结对合作机制,健全“企业出题、政府助题、平台答题、车间验题、市场评价”协同攻关机制。支持龙头企业发挥创新引领作用,建设高能级研发与创新机构,牵头组建创新联合体、产业技术联盟,参与国家、省级重大科技攻关任务。打造“科学家+企业家”创新联合体。强化科创型企业梯度培育,培育科技领军企业、专精特新“小巨人”、制造业单项冠军、雄鹰企业、独角兽企业和高新技术企业。实施规上工业企业研发能力提升行动,支持企业产品技术创新、商业模式创新、品牌价值创新、经营管理创新。
加强关键核心技术攻关。统筹推进省重大科技计划、省基础研究计划、省重点行业领域科技计划,争取央地协同专项等国家重大科技任务,打造支撑新质生产力发展的标志性原创性成果。支持企业实施产业应用目标明确的重大科技项目,开展前沿导向的探索性基础研究和市场导向的应用性基础研究,加强行业关键共性和基础底层技术攻关,破解一批“卡脖子”关键技术。
健全科技成果转化体系。提升概念验证中心服务和运营能力,推动概念验证中心“315”科技创新领域全覆盖。省市联动建设制造业中试平台,推广“中试+投资+孵化”运营模式,推动中试平台“415X”先进制造业集群全覆盖。探索概念验证中心和中试平台一体化贯通发展。建设高质量孵化器加速器,完善梯度孵化培育体系。培育专业化科技中介服务机构,打造高水平技术经理人队伍。
推动产业平台提质增效。深化开发区整合提升,加快提能升级、进位争先,支持杭州高新区建设世界领先科技园区,支持更多省级开发区升格为国家级开发区。高水平建设“万亩千亿”新产业平台,深化小微企业园提质升级行动。推动产业平台有效盘活存量工业用地、拓展发展空间,提升要素配置效率和土地节约集约利用水平,探索建设产业社区。

(三)营造开放包容的创新生态
完善科技创新投入机制。鼓励企业加大科技创新投入,落实企业研发费用加计扣除、高新技术企业所得税减免、基础研究投入税收优惠等政策,引导企业建立研发准备金制度。完善政府科技创新投入稳定增长机制,各级政府科技创新投入预算安排原则上只增不减。优化政府科技创新投入结构,加大基础研究、应用基础研究、人才引育和科研平台、概念验证中心、中试平台、科技企业孵化器等投入。支持高校、科研机构加大科技投入,实现科创平台有组织科研成果转化全覆盖。
强化科技金融支持。深化杭州、嘉兴国家科创金融改革试验区建设,深入推进国家知识产权金融生态综合试点。加强与国家级基金联动,扩大创业投资类政府投资基金规模。鼓励发展私募股权二级市场基金,鼓励私募投资基金参与上市公司并购重组。多措并举发展耐心资本,完善投早、投小、投长期、投硬科技的支持政策,健全尽职免责机制。健全科技成果转化风险减量机制。
加强知识产权保护与运用。加快知识产权强省建设,深化知识产权综合管理体制改革,健全梯次培育、运用转化、全链保护等机制。完善知识产权产业化机制,实施知识产权“金种子”计划,培育专利密集型产品。深化数据知识产权改革,强化涉外知识产权保护和纠纷应对,加强版权、商业秘密和新领域新业态知识产权保护。
巩固拓展跨区域科技创新合作。加快共建上海(长三角)国际科技创新中心,强化科技战略协同、创新政策衔接、资源要素共享,建强高水平国家实验室体系、高能级科研机构体系,深化科技创新券通用通兑,合力打造世界级科技创新策源地。加强与粤港澳大湾区科技攻关、产业发展、人才引育交流合作。推动国际科技合作载体扩面提质增效,高水平建设中欧人才交流与创新合作中心、中国—中东欧国家创新合作研究中心,支持以研究型大学为主体建立全球科学联盟。深入实施深时数字地球国际大科学计划。

三、加快构建浙江特色现代化产业体系,推动制造业和服务业高质量发展
现代化产业体系是浙江现代化建设的物质技术基础。坚持把发展经济的着力点放在实体经济上,扎实推进新型工业化,突出智能化、绿色化、融合化方向,因地制宜发展新质生产力,以先进制造业为骨干,以现代服务业为重要支撑,联动推进制造强省、网络强省和标准强省、品牌强省、质量强省建设,打造国际竞争力强、安全韧性强的浙江特色现代化产业体系。
(一)高水平建设全球先进制造业基地
加快传统产业焕新升级。深化“腾笼换鸟、凤凰涅槃”攻坚行动,推进传统产业技术改造、设备更新和生态化改造,增强质量技术基础能力,推动传统产业内生裂变和转型发展。推动重点产业提质升级,巩固提升绿色石化、纺织服装、电气机械、家居家电等产业优势地位和竞争力。实施历史经典产业传承创新发展行动,推动茶叶、丝绸、黄酒、中药、青瓷、木雕等重塑辉煌。实施制造业卓越质量工程,加强标准引领,擦亮“浙江制造”品牌。
推动新兴产业发展壮大。加快发展人工智能、新材料、新能源、航空航天、低空经济、生物医药、集成电路、高端软件、新能源汽车等产业,打造新兴支柱产业。推进首台(套)装备、首批次材料、首版次软件应用,加快新技术新产品新场景大规模应用。
加强未来产业科学布局。建立健全未来产业投入增长和风险分担机制。完善未来产业预见、培育机制,探索多种技术路线、典型应用场景、可行商业模式、市场监管规则。支持人形机器人、脑机接口、类脑智能、量子信息、生物制造、氢能等产业发展。引导各地因地制宜培育未来产业,深化未来产业先导区建设。
打造“415X”先进制造业集群。强化“省级—国家级—世界级”集群梯度培育。推动环杭州湾现代纺织服装、宁波绿色石化、浙东工业母机、杭州视觉智能等国家先进制造业集群向世界级集群迈进。提升杭州生物医药、宁波新型功能材料等国家级战略性新兴产业集群发展能级,争取集成电路、新能源汽车、智能物联等领域新增国家级战略性新兴产业集群。争创国家级中小企业特色产业集群。优化省级特色产业集群“核心区+协同区”培育机制。引导各地育强特色产业、强化协同联动。

(二)加快服务业优质高效发展
推动服务业扩能提质。深化服务业高质量发展“六大高地”工程。促进生产性服务业向专业化和价值链高端延伸,提升工业软件、知识产权、科技金融、航运服务、人力资源等重点环节协同创新能力,加强共性技术研发、检验检测等平台谋划布局,增强软件信息技术服务、电子商务等领先优势,推动智能服务等新场景规模化应用。推进生活性服务业高品质、多样化升级,推动养老、育幼、健康、家政等服务提质扩容,加强公益性、基础性服务业供给,发展“旅游+”“体育+”“文化+”“健康+”等融合业态。
推进现代服务业与先进制造业深度融合。发展服务型制造,推动制造业企业向“产品+服务”解决方案提供商转型,加快共享制造、个性化定制、总集成总承包等模式升级,探索模型驱动研发等新模式。鼓励平台型服务企业向制造环节拓展。探索建设制造服务一体化应用场景。健全“两业”融合推进机制,培育“两业”融合新业态新模式。
强化服务业发展支撑。壮大服务业优质经营主体,支持企业加强新技术转化运用,培育领军企业。提升中心城区服务业能级,建强高能级服务业平台,优化现代服务业创新发展区建设。深化杭州、宁波服务业扩大开放综合试点,推进电信、贸易、航运、金融、法律服务等领域开放,打响“浙江服务”品牌。健全现代服务业标准和统计监测体系,推进生产性服务业统计监测改革。

(三)促进实体经济和数字经济深度融合
推动数字经济攀高提质。深化国家数字经济创新发展试验区建设,争创国家级数字产业集群。推进国家数据要素综合试验区建设,扩大公共数据授权运营范围,优化数据流通交易生态,壮大数据要素经营主体,培育一批浙江数商。高水平打造杭州中国软件名城、中国(温州)数安港等平台。推动工业互联网创新发展,支持企业“智改数转”,打造数字化车间、智能工厂、未来工厂。
促进平台经济创新发展。锚定平台经济高质量发展强省建设目标,实施平台经济创新攀高行动,推动平台企业加快技术创新、模式创新和应用创新。深化“平台+产业”双向赋能,面向特定行业打造协同快速管理控制平台,推动定制化设计、小批量试单、组织化生产。发挥平台市场和流量优势,培育“产品+内容+生态”场景,支持开拓更广阔市场。实行审慎监管,强化平台经济综合治理,加快平台经济标准制度创新,推动直播电商穿透式监管,引导平台企业规范经营,防止低水平同质化、低价恶性竞争,促进各方主体互利共赢。
四、推动人工智能赋能千行百业,打造人工智能创新发展高地
人工智能是支撑浙江现代化建设的关键变量。坚持人工智能引领创新范式,实施“人工智能+”行动,打造算力充沛、数据开放、模型先进、应用广泛、生态繁荣的人工智能创新发展高地。
(一)统筹建设算力数据模型基础性工程
构建新型算力体系。统筹规划全省算力资源,构建与国产大模型训练相适配的算力集群,建好国家算力枢纽。面向中小企业、高校院所、医疗卫生机构等构建多层次算力服务体系。推动算电协同布局、就地消纳。落实“东数西算”,有序引导温冷业务向西部迁移。建立全省一体化算力监测调度平台。
推动数据要素高水平应用。强化数据基础设施建设,推动杭州、宁波、温州建设国家数据流通利用基础设施区域节点。突出“模数共振”,面向科技、工业、农业等领域建设数据语料库,搭建可信数据空间、高质量数据集、数据交易所一体的语料库加工基地。探索建设数场、隐私保护计算平台、数联网等技术设施。
巩固模型建设领跑地位。强化大语言模型、多模态模型等研发,支持垂直、行业模型研发应用。面向市场提供低成本、易使用模型开发环境,支持以市场化方式开发部署一批管用好用行业模型、专用模型。实施“芯模联动”等重大专项。
(二)优化人工智能全产业链布局
培育万亿级产业集群。聚焦具身智能、智能驾驶等建设全国领先的核心产业集群,推动智能产品和智能终端创新,构建芯片、大模型、智能体、应用服务等全产业链协同发展格局。壮大人工智能企业梯队,鼓励科技企业与制造龙头企业共建人工智能行业标杆。到2030年,规上人工智能核心产业营业收入达1.2万亿元。
加快智能体开发应用。推动龙头企业打造基于智能体应用的产业链合作、创新设计、内容创作、软件开发等创新服务平台。引育原生人工智能软件企业,推动传统软件智能化改造,为智能体开发者提供更高效普惠式技术支持。加快“模型即服务”“智能体即服务”等商业模式创新,推动智能体应用场景垂直领域深化、跨行业融合、消费端普及。
(三)实施“人工智能+”行动
“人工智能+”科技创新。支持运用人工智能加速科学发现与技术创新,研发科学基础模型,构建集知识提取、智能建模、模拟推演于一体的科学发现工具体系,以人工智能驱动科研范式创新。推动基础科研平台和重大科技基础设施智能化升级,完善技术研发、工程实现、产品落地协同发展模式。推动哲学社会科学研究方法向人机协同模式转变。
“人工智能+”产业创新。推动人工智能全方位融入企业战略规划、组织架构、业务流程,全链条融入产品设计、中试、生产、服务、运营,全领域融入一二三产业转型升级。推动农业数智化转型发展,构建智慧农业体系。实施人工智能赋能新型工业化行动,推进工业全要素智能联动。推动服务业向智能驱动的新型服务方式转变,加快向智向新发展。培育智能原生新模式新业态。
“人工智能+”消费提质。支持建设智能家电产业高地,探索实施面向智能终端的消费券激励政策。丰富新型智能商业场景,推进多模态智能搜索、虚拟数字人交互等服务。拓展人工智能在文旅领域深度应用,创新文旅融合新体验。
“人工智能+”民生福祉。推动人工智能在灵活用工、就业服务等场景应用,培育发展智能代理。发展人工智能导学伴学等教学场景,构建覆盖全人群、全过程的个性化教育服务体系。支持发展人工智能健康助手,推进疾病辅助诊断、个性化精准治疗、家庭医生等智慧健康服务,建成国家人工智能医疗行业应用基地。鼓励人工智能在精神慰藉陪伴等领域深度应用,打造适老、助残、关爱儿童等智慧服务场景。
“人工智能+”治理能力。探索面向新一代智能终端发展的城市规划、建设与治理,深化政务服务智能搜索、智能推荐、智能问答。强化人工智能赋能农村治理。加强公共安全领域人工智能应用,提升监管执法、指挥决策、应急救援、网络风险防控能力,建设人机物融合的智慧公安。加强人工智能在自然资源、市场监管、环境治理中的应用。
“人工智能+”全球合作。加强与“一带一路”沿线国家合作共建开源社区、开放平台,推动大模型、智能终端、技术标准协同出海。积极参与全球人工智能治理体系,主导制定一批重点领域国际标准、国家标准,推进算法伦理、数据流通、标准规范等国际规则对接。打造人工智能国际展会品牌,支持举办大模型挑战赛、开源开发者大会等国际活动,构建专业化国际合作网络。
(四)营造人工智能发展一流生态
打造高水平开源开放环境。鼓励开源模型集、数据集和工具链开发,培育一批前瞻性高质量开源项目,打造面向全球的科技公共产品。健全市场导向的资源配置机制,推进“技术突破—场景验证—产业应用—体系升级”集成应用。构建开发者社群体系,支持魔搭社区建设国际领先的人工智能开源社区。
加强人工智能全社会通识教育。推进人工智能学科建设,鼓励省内高校建设人工智能学院,加强人工智能通识课程建设,构建必修课程与微专业知识体系。建立产教融合人才培养模式,推动校院企联合开发实战化课程。推进中小学开展人工智能通识教育,提升全社会人工智能通识素养。
推进规范监管与价值引领。推动人工智能伦理前置和嵌入式治理,完善伦理审查与安全监管制度,健全人工智能服务分级分类安全评估和备案机制,推进技术创新和安全保障协同。探索“监管沙盒”等柔性治理方式。加强人工智能伦理与安全知识普及,强化科技向善社会共识。
五、扩大高水平对外开放,打造高能级开放强省
扩大开放是浙江现代化建设的必然要求。坚持全方位、多层次、宽领域推进对外开放,打好“稳拓调优”组合拳,突出平台提能级、枢纽建强、外经贸模式创新,提升资源配置力、全球辐射力、制度创新力、国际竞争力,做到服务最优、成本最低、效率最高,切实增强话语权、定价权、规则权,不断壮大对外开放新动能、拓展开放型经济发展新优势。
(一)提升开放平台能级
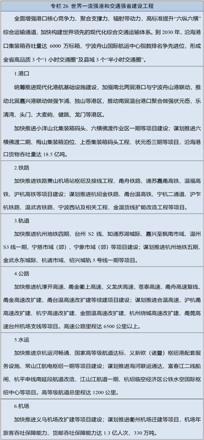
高标准建设大宗商品资源配置枢纽。加快国际大宗商品储运基地建设,完善大宗商品储运设施,建立高效灵活的储备运行和管理机制。建设国际大宗商品加工基地,推动绿色石化产业延链补链强链,完善国际混配矿加工分销体系,做大农产品精深加工等产业。深化国际海事服务基地建设,打造全球保税船用燃料加注中心。建设国际大宗商品贸易中心、交易中心,打造大宗商品特色型综保区、大宗商品贸易数字化平台,共建长三角期现一体化场外市场,到2030年,大宗商品年进出口总额达7100亿元。

深化义乌国际贸易综合改革。支持义乌深化构建“买全球卖全球”新型贸易体系。做强全球数贸中心,强化贸工联动,深化平台打造、市场培育、模式创新。构建“关汇税、运仓融”一站式贸易服务体系,推进市场采购组货人制度创新,深化集拼出口等模式,创新市场采购进口贸易方式,拓展“义支付”跨境结算功能。高水平建设世界小商品之都,打造更高能级国际贸易窗口。到2030年,力争义乌进出口迈上万亿台阶。

发挥自贸试验区独特功能。落细国家自贸试验区提升战略,推动舟山、宁波、杭州、金义四大片区错位发展,推进自贸试验区、联动创新区协同发展。推动自贸试验区与跨境电商综试区、海关特殊监管区域等联动发展,有序推进综保区申建扩区。推动“保税+”业态创新,争取生物技术等领域扩大开放。
(二)强化开放枢纽辐射作用
加速建设国际航运枢纽。锻造宁波舟山港世界一流强港硬核力量,建设五大千万级集装箱泊位群、三大亿吨级散货泊位群。提升嘉兴港长三角海河联运枢纽功能,深化舟山江海联运服务中心建设,推动环乐清湾港区基础设施互联互通、共建近洋航运中心。完善港口集疏运体系,形成“枢纽+通道+网络”整体布局。加快航运服务业高质量发展,积极拓展国际海运市场,做优东南亚等近洋航线,拓展国际集装箱远洋航线,完善北极航线等网络,做大本土国际远洋运输船队规模。
加快建设国际陆港枢纽。提速义甬舟、金丽温开放大通道建设,建强绍兴嵊新临港经济区等平台。高质量建设金华(义乌)中欧班列集结中心、金义“第六港区”,完善公铁集疏运网络,加快金华铁路枢纽扩容改造、义乌铁路口岸三期建设,拓展中欧班列境外运营网络,提高“枢纽到枢纽”开行比例,稳步提升班列回程占比。拓展“班列+”跨境电商等新模式,推动陆路启运港退税政策拓面。加快发展卡航运输,积极参与跨里海国际运输走廊建设。
做强空港枢纽经济。推进民航强省建设,提升杭州、宁波、温州机场枢纽能级,建设嘉兴专业性航空货运枢纽。拓展国际航线网络布局,加密国际航线频次。完善航空物流服务体系,壮大航空运输主体。建设杭州、宁波国家临空经济示范区,联动嘉兴、绍兴提升环杭州湾临空经济能级。
打造现代化“数字贸易港”。推动国际贸易“单一窗口”和“四港联动”智慧物流云平台数据共享,强化云平台与海港、陆港、空港等业务系统信息衔接,形成基于“统一门户”的标准化业务协同机制。探索放宽数字市场准入,健全数据出境管理制度,开展数字身份跨境认证和电子识别,探索开展离岸数据交易。积极参与制定全球数字贸易规则,高水平举办全球数字贸易博览会。
(三)增强外经贸发展新动能
稳量提质货物贸易。构建以价值效益为导向、健康可持续的出口竞争秩序。加快贸易结构调整,扩大高新技术产品和关键零部件、元器件、半成品等出口,拓展中间品、绿色低碳产品等贸易新领域,有序发展新型易货贸易。支持企业深耕传统市场、拓展新兴市场,深化“千团万企拓市场争订单”、“十链百场万企”工贸联动等行动,加强企业自主品牌培育。扩大关键装备、能源资源和优质消费品等进口,支持进口贸易促进创新示范区建设,推动进出口平衡发展。深化国家跨境电商综试区建设。到2030年,货物贸易出口占全国份额保持基本稳定。

培育壮大服务贸易。做强国际运输、国际旅行服务,做大国际电信、计算机与信息、文化娱乐服务。完善跨境服务贸易负面清单管理制度,扩大优势制造领域生产性服务业出口,支持高端设计、检验检测、知识产权、地理信息等服务出口。建强国家服务外包示范城市,争创国家服务贸易创新发展示范区。
推进内外贸一体化发展。促进内外贸标准衔接,推进内外贸产品同线同标同质,优化转内销商品市场准入互认和快捷衔接机制。推进内外贸供需对接,鼓励电商平台向外贸企业“反向下单”。引导外贸企业加强国内市场布局,开发适销对路产品。加强出口信用保险和国内贸易信用保险协同,扩大内贸险覆盖面。

(四)拓展双向投资合作空间
有序引导企业优化海外布局。做强做优“地瓜经济”,发挥新侨大省优势,推动浙江经济与浙江人经济融合互促。强化对外投资和招商引资一体联动,有效实施对外投资管理,引导产业链供应链合理有序跨境布局。健全海外综合服务体系。支持企业开展全球化研发布局合作,拓展对外承包工程业务。提升企业合规能力和风险防控能力,加强企业合规体系和环境、社会、公司治理体系建设。
更大力度吸引和利用外资。深化“投资浙里”全球大招商,用好海外侨商资源,聚焦重点国别地区开展外资项目招强引优。创新利用外资方式,深化合格境外有限合伙人试点,推进与国外主权财富基金等开展合作。健全外商投资服务保障体系,促进外商投资企业境内再投资。
(五)高质量参与共建“一带一路”
深化重点国别区域和特色领域合作。服务保障国家重大外交,推动对非合作先行,拓展东盟、中亚、中东等区域合作。统筹推进重大标志性工程和“小而美”民生项目建设,共建绿色丝路、数字丝路,支持浙江师范大学非洲研究院等特色智库发展。高质量举办中国—中东欧国家博览会、中非经贸和文化论坛、世界青年科学家峰会,打响“海丝指数”“留学浙江”“丝路电商”、地理信息合作、中医药海外中心等特色品牌。
稳步扩大制度型开放。主动对接国际高标准经贸规则、知识产权保护规则和产业政策,提升标准国际化水平,聚焦数字经济、服务开放、科教合作、金融服务等方面,率先形成首创性、集成式制度创新成果。做实金砖国家特殊经济区中国合作中心、宁波中国—中东欧国家经贸合作示范区等国际合作平台。
六、深度融入和服务构建新发展格局,持久释放内需新动能
扩大内需是浙江现代化建设的战略基点。坚持惠民生和促消费、投资于物和投资于人紧密结合,以新需求引领新供给,以新供给满足新需求,促进消费和投资、供给和需求良性互动,打造引领消费转型升级的高地,促进形成更多由内需主导、消费拉动、内生增长的经济发展模式。
(一)推动消费扩容提质
扩大服务消费。加快发展情绪消费、圈层消费、宠物经济、入境消费、低空消费、汽车后市场消费、旅居消费等业态,积极发展直播电商、即时零售、兴趣电商等模式。培育壮大首发经济,统筹推进门店首开、活动首秀、场景首建、模式首创和品牌建设。统筹“浙BA”、浙江城市足球联赛等赛事IP,大力发展演艺经济、赛事经济、票根经济、“会展+”经济。大力倡导绿色消费,发展二手经济、共享经济等。优化健康消费供给。深入挖掘住宿餐饮、家政服务、养老托育等消费潜力。
提质商品消费。推进消费品以旧换新,推动汽车、家电更新换新,切实稳住大宗消费。持续推动老字号焕新。开辟高成长性消费新赛道,丰富可穿戴智能设备、智能潮玩、智能家居等数智产品供给。到2030年,社会消费品零售总额保持全国第4。
打造特色消费场景。支持杭州、宁波、温州争创国际消费中心城市,培育区域消费中心城市。推动建设高品质消费集聚区,打造一批国潮消费、时尚消费等特色主题消费地标。引导专业市场提升商品品质、优化业态布局、加强数字化应用,积极向综合服务平台转型。鼓励社区小店“一店多能”,完善便民服务功能。推进县域商业体系改造提升,建设高品质农村消费场景。拓展线上多元消费场景,推广“浙里来消费”品牌。
(二)激发消费活力
促进居民增收减负。统筹促就业、增收入、稳预期,加快形成扩大居民消费长效机制。拓宽城乡居民财产性收入渠道,丰富个人养老金投资等多样化金融产品。有序废改对收入有收缩和抑制效应的政策。降低生育养育教育成本。落实个人消费贷款贴息政策,加大住房信贷支持。
系统清理消费领域不合理限制措施。加强促消费与惠民生政策集成,最大限度释放扩消费稳经济的政策效应。依法保障劳动者休息休假权益,全面落实带薪休假制度,鼓励错峰休假、弹性作息,发展“休假+消费”联动模式。加大职工疗休养活动力度。鼓励中小学春秋假家长与孩子同步休假。推动汽车消费由购买管理向使用管理转变。强化涉宠服务行业规范引导。推行商业外摆“负面清单+备案制”管理,进一步放宽业态限制,增添“烟火味”。
深化“放心消费在浙江”。开展消费品质量提升行动,深入推进“品质浙货、行销天下”,完善“品字标”品牌培育和发展机制,培育“浙江精品”,争创“中国精品”。健全服务消费标准体系,规范生活服务行业定价,完善消费新兴业态标准、法规。健全信用约束、综合治理、消费维权制度,强化数字时代消费者权益保护,打造“放心购物节”公益品牌,综合治理预付式消费和恶意索赔行为,提高放心消费行业参与度、拓宽区域覆盖面。
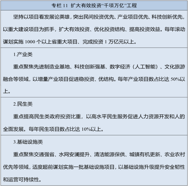
(三)拓展有效投资空间
保持投资合理增长。深化“一库一办法一计划一平台”管理,实施投资“赛马”激励。建立政府投资支持基础性、公益性、长远性重大项目建设长效机制,加强各类政府投资统筹衔接和错位安排,以政府投资有效带动社会投资,形成市场主导的有效投资内生增长机制。探索建立投资于人和投资于物结合的统计体系。
优化投资结构。一体抓好制造业、生产性服务业等拉动性强的产业投资,扩大高技术产业和战略性新兴产业投资,提升产业投资比重。加大促进新质生产力培育投资力度,加强“卡脖子”关键环节突破、产业链供应链韧性提升、新型基础设施等重点领域投资。聚焦国家重大战略实施和重点领域安全能力建设,谋划实施一批“国家所需”和“浙江所能”结合的重大项目。适应人口结构变化和流动趋势,提升民生类政府投资比重,加大城市更新、社会民生投入。
提高政府投资效益。优化政府投资方向,重点投向市场不能有效配置资源的社会公益服务、公共基础设施、农业农村、生态环境保护、重大科技进步、社会管理、公共安全等领域,严禁违规建设楼堂馆所,严禁建设“形象工程”“政绩工程”“面子工程”,对政府投资的会展场馆等项目实行提级论证。严格执行政府投资年度计划,未列入计划的政府投资项目不得实施、不得进入招标投标程序。探索编制全口径政府投资计划,更好统筹政府投资需求和能力。深化政府投资项目可行性研究,避免过度超前和低水平重复建设。深化政府投资咨询论证,完善政府投资决策程序,修订政府核准投资项目目录。

(四)推进重大项目建设
加强重大项目全生命周期管理。谋划盯引一批,健全“自上而下、双向打通”重大项目谋划机制,深化跨区域跨流域跨周期、投资规模大、多年想干而未干成的重大项目前期研究。规范促进招商引资,健全招商引资统筹机制,完善内生招引项目同等政策支持、内生项目要素保障和跨域有序流转等机制。新开工一批,完善政策引领、要素保障等组合拳,深化重大项目建设要素保障机制改革。建设实施一批,深化省领导联系重大项目、“721”分类分层分级协调等机制,加强重大项目督导服务,全力破解项目推进中的难点堵点。投产投运一批,加强政府投资项目竣工验收管理,建立健全重大项目后评价机制。

建立健全与重大项目推进相适应的投融资模式。迭代“项目+财力+风险”三大机制,探索开展“债贷结合”。加强政府投资基金全省统筹管理,规范基金设立、投向和使用,严控新设县级政府投资基金,优化基金退出机制,发挥基金耐心资本作用。大力发展多元化股权融资,稳步扩大直接融资规模。依法从严规范政府和社会资本合作,健全合作履约监督机制。加强基础设施领域不动产投资信托基金(REITs)常态化推荐发行。深化投资项目审批制度改革。拓展省投资项目在线审批监管平台功能,推动智能化改造。
七、深入落实“两个毫不动摇”,充分激发各类经营主体活力
经营主体是浙江现代化建设的中坚力量。坚持和完善社会主义基本经济制度,更好发挥经济体制改革牵引作用,突出“政府造环境、企业造财富”,促进资源配置效率最优化和效益最大化,实现市场有效有序、政府有为有度,增强高质量发展的动力活力。
(一)持续擦亮民营经济和浙商“金名片”
加强民企权益保护。迭代升级促进民营经济高质量发展政策,依法保障平等使用生产要素、公平参与市场竞争、有效保护合法权益。强化产权执法司法保护,依法依规完善因政策调整等造成企业合法权益受损的补偿救济机制。健全规范涉企执法长效机制,强化违规异地执法和趋利性执法司法监督,健全涉企收费长效监管和防范化解拖欠企业账款机制,建立政府失信责任追溯和承担机制。
增强民间投资活力。推进基础设施竞争性领域向民营企业公平开放,健全民营企业参与重大项目建设长效机制,支持民间资本参与投资铁路、核电、水电、海上风电、油气管道、进口液化天然气接收和储运设施、供水等领域项目,具备条件的项目民间资本持股比例可在10%以上。拓宽民营企业融资渠道,健全省金融综合服务平台和各级融资信用服务平台功能,完善信用修复机制,促进信贷资源向民间投资合理配置。到2030年,民间投资占固定资产投资比重稳中有升。
推进民企能力建设。深化新时代“两个健康”先行先试,推动民营企业建立中国特色现代企业制度,提升企业基础规范、经营创新、卓越管理能力,培育一批现代化企业管理标杆。推进优质民营企业梯度培育,建设更多世界一流企业,完善中小企业政策精准扶持机制,推动大中小企业协同发展。引导民营企业加强基础性、前瞻性研究,支持有能力的民营企业成立研究院,牵头承担国家技术攻关任务。实施民营跨国公司培育“丝路领航”行动。

(二)增强国有企业核心功能和核心竞争力
做强做优做大国有企业和国有资本。深化国资国企改革,推动国有资本向关系国家安全、国民经济命脉的重要行业和关键领域集中,向关系国计民生的公共服务、应急能力、公益性领域集中,向前瞻性战略性新兴产业集中,健全国有企业公司治理和市场化运营机制。完善主责主业管理,推动国有资本围绕重点领域开展战略性重组和专业化整合,推动国有企业产业结构优化调整,建立国有企业履行战略使命评价制度。加快建设创新国企,健全国有企业推进原始创新制度安排和科技创新投入机制。深化经营性国有资产集中统一监管,健全国企债务风险监测机制。
推进国企民企高质量协同发展。支持国企民企开展战略性合作,完善产业共建、创新资源共享等合作规则。推动国企与民企等社会资本开展股权合作,支持国企民企牵头组建产业创新策源平台,共同承担重大项目,共建产业生态。推动国企加快培育和开放高价值应用场景,健全场景供需对接匹配方式。
(三)大力弘扬企业家精神
激发企业家干事创业激情。传承发展“四千精神”和新时代浙商精神,引导企业家争当爱国敬业、守法经营、创业创新、回报社会的群体典范。发挥老一辈企业家“传帮带”作用,促进浙商事业、责任和文化代际传承。促进年轻一代民营经济人士高素质成长,实施新生代企业家“双传承”计划。促进企业家坚持诚信依法合规经营,积极履行社会责任。健全国有企业经营投资尽职合规免责事项清单机制,激发国有企业经营管理人员改革创新动力。
营造尊商亲商安商社会氛围。深化构建亲清政商关系,优化政商交往正面、负面和倡导清单,强化与民营企业常态化交流,帮助企业家排忧解难,营造亲不逾矩、清而有为的良好环境。探索建立企业家顾问制度,引导企业家积极参与社会公共事务,支持参加经济社会发展决策咨询。加强优秀企业家社会荣誉褒扬,大力宣传企业家先进事迹,讲好浙商故事。高质量办好世界浙商大会。
(四)打造一流的市场环境和政务服务
维护公平公正的市场秩序。全面落实市场准入负面清单制度,深化省域公平竞争先行先试改革,探索建立跨区域、跨部门公平竞争审查机制,破除地方保护和市场分割。深化招投标领域治理改革,规范地方政府经济促进行为。坚持“全方位诚信、全数据入信、全社会用信”,深化经营主体信用建设综合改革,构建覆盖各类信用主体、制度规则统一、共建共享共用的社会信用体系,加快建设高水平“信用浙江”。健全一体衔接的流通规制和标准,深化地方标准管理制度改革,高标准联通市场设施,完善公共资源交易平台体系。强化反垄断和不正当竞争执法司法,综合整治“内卷式”竞争。加快推进杭甬温要素市场化配置综合改革,推进存量空间提质增效,健全转化高效的技术市场、开放共享的数据市场。

优化政府治理体系。推进政府职能转变,推动政府运行规范有序、公开透明、便民高效,建设人民满意的现代政府。厘清政府、市场和社会边界,推动政府积极有效矫正市场失灵、维护市场秩序,保持政策连续性、稳定性,提高经济调节能力。推进数字政府2.0建设,加快政务应用整合优化,推动集约运维改革,探索数据资源化价值化路径。纵深推进机关效能建设,深化建设“掌上办事之省”,实施“高效办成一件事”,规范行政审批中介服务。健全企业综合服务中心运行机制,深化“企呼我应”平台建设,做到“有求必应、无事不扰”。
(五)完善地方经济政策体系
加强各类经济政策协同配合。高效实施“8+4”经济政策体系,更好发挥政策引导、保障、支撑作用,将更多财政金融、自然资源、能源、人才等要素投向科技创新、产业发展、民生保障等领域,打好经济政策组合拳,推动政策兑现“说到做到、直达快享”。完善宏观政策取向一致性评估机制,健全跨部门联审联评机制,统筹政策立改废释,加强新出台政策审核评估,避免政策合成谬误、分解谬误。加强政策省市县贯通、一体推进。
完善地方财税体制。坚持集中力量办大事,完善财力统筹机制,强化重大战略任务和基本民生财力保障。坚持政府过紧日子,深化零基预算改革,加强预算绩效管理。优化财政支出结构,深化省以下财政事权划分改革,健全财政转移支付体系。有效承接中央消费税后移等改革举措,推动地方附加税改革,增加地方自主财力。加强社保基金收入管理,落实社保筹资保障责任。推进行政事业单位存量国有资产盘活共享。
加快建设金融强省。实施金融现代化系统推进工程,构建省域现代金融体系。实施融资畅通工程和“凤凰行动”计划,做实做优科技金融、绿色金融、普惠金融、养老金融、数字金融,探索做好浙江特色的开放金融、海洋金融、民间金融。推动各类金融机构专注主业、完善治理、错位发展,支持中小法人银行差异化特色化经营,推动法人保险机构专业化发展,支持法人证券公司打造一流现代投资银行,发展征信等新型机构,积极引入外资金融机构。全面提高金融监管能力。
八、强化陆海联动山海协作,加快形成双城牵引、区域协调发展新格局
区域协调发展是浙江现代化建设的内在要求。坚持全省域生产力布局一盘棋,深入实施区域重大战略,深度融入长三角一体化和长江经济带发展,推动城市发展加快转向品质提升、创新驱动、特色塑造、民生温度、精细智慧、一体融合,构建优势互补、高质量发展的区域经济布局和国土空间体系,促进区域协同发展、联动发展。
(一)大力实施省域区域重大战略
唱好杭甬“双城记”。提升杭甬双核能级,加快机制完善、规划联动、设施互通、产业协同,打造辐射全省的创新策源地和开放主枢纽,实现全国城市排名争先进位。增强杭州原始创新策源能力,推动人工智能创新发展、数字经济全面跃升,加快城东智造大走廊建设,打造现代化国际大都市。推动宁波港产港贸港城一体化发展,促进先进制造延链成群、一流强港提能升级,打造现代化滨海大都市。发挥绍兴融杭联甬“金扁担”作用,推进杭州钱塘新区、绍兴滨海新区、宁波前湾新区协同发展。
优化提升两大产业带。深化环杭州湾产业带、沿海产业带分工协作,形成“湾海联动”发展格局。提升环杭州湾综合竞争力,集中布局高端产业、高能级平台、引领性项目,建设具有全球影响力的人工智能、集成电路等产业创新高地,打造全国新质生产力发展高地。推动沿海地区产业链群协同、生态共建,加快温台民营经济高质量协同发展,育强高端船舶制造、深海空天等全产业链,打造全省海洋经济重要增长极、全国重要绿色能源基地。
统筹建设“三圈一群”。加快杭州都市圈同城化发展,深化杭绍、杭湖、杭嘉一体化,推动毗邻县域公共服务逐步与杭州同质同标,争当全国现代化都市圈建设样板。推动宁波都市圈跨山跨海跨湾发展,提高甬舟、甬绍、甬台协作水平。提升温州都市圈能级和协调发展水平,做强温州“全省第三极”功能,加强与台州、丽水以及闽北等产业协作,推进浙南区域一体化合作。优化金(义)衢丽城市群生产力布局,增强金华内陆开放枢纽功能,打造浙中高质量发展重要增长极,推动衢丽提升城市能级、强化市域统筹,支持义乌做大做强,促进城市群县域均衡协调发展。
(二)高水平建设现代化人民城市
激发城市创新活力。强化城市创新策源、产业支撑、人才集聚等功能,增强城市发展内生动力。加快构建集特色科创、高端要素、未来产业于一体的创新系统,建设全产业、全领域创新场景。加快盘活城市存量和低效用地,打造创客社区、城市硅巷、科创街区,推动郊区化、低密度创新园区向社区化、高密度创新城区转变。打造高品质青年创新空间,健全青年群体“居住+创业+社交”一体化服务体系。
提高城市宜居水平。高质量推进城市更新,一体推进好房子、好小区、好社区、好城区建设。统筹开展城镇危旧房、老旧小区、城中村整治改造,着力解决加装电梯、停车、充电等难题。打造“15分钟便民生活圈”,建设安全健康、设施完善、管理有序的未来社区(完整社区)。提质升级小区管理服务,强化物业企业准入评价和政府监管服务。
改善城市人文生态风貌。加强历史文化名城名镇整体保护和活态传承、历史建筑保护修缮与活化利用。健全城市风貌管理制度,加强城市设计和重点区域建筑风貌管控。构建高品质城市绿色公共空间,完善社区公园、口袋公园布局,一体建设生态廊道、城市绿道、健康步道。推进海绵城市建设,保护修复城市湿地。加强城市环境保护。
加快城市智慧韧性发展。建强用好“城市大脑”,完善“城市大脑+精细服务”模式。推进城市道路、物流设施等建设和智能化改造,加强公共服务智能终端布局。开展城市体检,推动城市基础设施补短提效,提升地下管网、污水处理、供水供气、垃圾治理等设施。强化城市自然灾害防治,适度超前布设防灾基础设施,推进平急两用公共基础设施建设。

(三)纵深推进海洋强省建设
推进海洋产业创新发展。提升临港化工、高端船舶与海工装备、现代渔业等传统优势产业,壮大海洋清洁能源、海洋新材料、海洋生物医药及生物制品等新兴产业,布局海洋电子信息、深海资源勘探、深海智能装备等未来产业,到2030年,力争海洋生产总值占GDP比重达14%。建设涉海重点实验室,争取落地海洋大科学装置,加快突破海洋产业关键技术,健全海洋科技成果转化体系,推动“空天海”一体智慧化发展,培育海洋科技领军企业。支持杭州争创海洋科技创新策源地。
筑强海洋经济发展平台。做强宁波、舟山海洋经济发展主平台,推进海洋经济发展示范区提质升级。陆海联动推进海域海岛开发利用,建强海洋产业提质增效倍增平台,布局建设港产城联动发展的滨海空间和海洋产业特色功能岛,探索海底洞库等空间利用,有序推进深远海空间开发,打造深海采矿试验场。
提升海洋现代化治理能力。积极参与联合国海洋十年大科学计划,加强全球海洋科研调查、防灾减灾、蓝色经济合作。推进东海国家气候观象台建设。以蓝色海湾、和美海岛、美丽岸滩建设为抓手,深化海洋生态保护和修复,大力发展海洋碳汇,推广“蓝色循环”模式,加强海洋废弃物高效循环利用。保护修复海洋历史遗存,打造甬舟世界文化遗产群落。加强海洋风险研判和生态灾害预警处置,强化海洋渔船安全管理,筑牢海上安全和船舶防污染屏障。
(四)推进山区海岛县高质量发展
增强内生发展动力。完善山区海岛县分类动态调整机制,优化调出县专项政策支持。完善山区海岛县“一县一策”,做强“一县一业”特色主导产业,跨越类的加快实现百亿级产业全覆盖,生态类的提质发展特色生态产业。加快推动景宁、嵊泗走共富特色之路,加大对省内革命老区、民族地区扶持力度。健全山区海岛县综合评价办法。
深化山海协作工程。打造新型“发展飞地”,推进“双向飞地”建设,综合集成支持政策,完善税收分成等制度,因地制宜引导产业链向山区海岛县延伸落地。加强干部交流互派,推动干部人才资源向山区海岛县倾斜,健全山区海岛县干部激励关爱机制。
(五)深入落实国家区域战略
深度融入长三角一体化发展。全面对接上海“五个中心”建设,共建虹桥国际开放枢纽,纵深推进嘉兴与上海全面接轨发展,支持宁波、绍兴、湖州等发挥比较优势加强与上海协同合作,深化小洋山区域合作开发。推进浙苏、浙皖更深层次合作,谋划建设杭合创新带、苏嘉甬智造走廊、沪湖绿色智造廊道。支持浙皖闽赣、浙南闽北、苏浙皖等省际毗邻地区协同发展,共建沪绍金产业创新带、沪杭衢经济走廊,推动衢州发挥区域联动枢纽作用。共建轨道上的长三角、长三角美丽中国先行区,深化数字长三角建设,提升能源基础设施互济保供能力,共建世界级产业集群。高水平建设长三角生态绿色一体化发展示范区、嘉善县域高质量发展示范点,力争嘉善地区生产总值占示范区生产总值的比重稳步提升。
协同推动长江经济带高质量发展。强化生态环境共保联治,共同推进长江大保护,系统开展水生态保护修复,强化长江口—杭州湾海域生态修复与保护,共建新安江—千岛湖生态环境共同保护合作区、环太湖世界级湖区。强化联动发展,严格落实长江经济带发展负面清单制度,促进流域合作和布局优化,共建高水平区域绿色制造体系。
高质量统筹推进对口工作。聚焦各民族交往交流交融、产业、文化教育、干部人才交流合作、民生五大领域,擦亮“组团式”教育医疗科技支援、“启明行动”、就业援藏等品牌。落实东西部协作常态化帮扶机制,提升产业协作、消费帮扶、劳务合作、农文旅融合发展水平。深化革命老区重点城市对口合作,推动浙吉共建吉林“一市一平台”、浙新共建伊犁产业协作园区,助力革命老区、边境地区、三峡库区等振兴发展。

九、以“千万工程”为牵引一体推进“强城”“兴村”“融合”,打造城乡一体融合高质量发展的样板
城乡融合发展是浙江现代化建设的重要特征。坚持以“千万工程”牵引城乡融合发展缩小“三大差距”,深化以县城为重要载体的新型城镇化,推进乡村全面振兴,绘就诗画浙江和美乡村新图景,推动城乡共同繁荣发展。
(一)提升县城和中心镇综合承载能力
因地制宜加强县城建设。分类引导县城提升发展,推动位于都市圈范围内的县城与中心城市同城化发展,具有资源交通优势的县城打造特色功能型县城,人口持续流出的县城加快转型发展,重点生态功能区内的县城坚定不移走绿色发展之路。增强县城产业集聚、创新转化、商贸流通等功能,加快市政设施建设和设施智能化、低碳化改造,逐步推进县城医疗、教育、养老、托育、文化等公共服务提标扩面。
强化中心镇桥梁纽带作用。深化中心镇培育,“一镇一策”打造一批农业大镇、工业重镇、商贸强镇、文旅名镇,建设现代化美丽城镇。推动有条件的中心镇建设县域副中心。支持镇区常住人口10万人以上的非县级政府驻地特大镇加快发展,深化赋予特大镇同人口和经济规模相适应的经济社会管理权改革。推动强镇带弱镇(乡)、多镇(乡)联合等组团式发展。
(二)高水平推进农业农村现代化
深化高效生态农业强省建设。落实耕地保护和粮食安全责任制,确保粮食和重要农产品稳产保供。培育发展农业新质生产力,深化科技强农、机械强农,开展种源等全产业链创新。深化“百链千亿”行动,推动“土特产富”全链发展,促进农村一二三产深度融合。育强链主型农业龙头企业,提升现代农业园区、特色农业强镇等平台。优化农产品加工布局,支持整县推进农产品冷链物流设施建设,打响浙江名优农产品形象品牌。深化生产供销信用“三位一体”改革,健全农业社会化服务体系。发展农业适度规模经营。构建多元化食物供给体系,完善生猪产能调控机制,优化蔬菜生产供应体系,打造特色“森林粮库”。
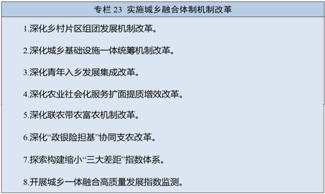
全域建设诗画浙江和美乡村。因地制宜完善乡村建设实施机制,健全乡村规划管理体系,统筹优化村镇布局。深入推进乡村片区组团发展,创新乡村运营模式,发展壮大新型农村集体经济,促进强村公司规范运行,健全片区利益联结机制。实施新一轮人居环境提升行动,健全人居环境问题发现、长效管护和跨行政区域协管机制。建设人文乡村,推进文明乡风建设,深化农村家宴惠民改革,用好乡村公共文化空间,开展“村”字号群众文体活动。
拓宽农民增收致富渠道。完善强农惠农富农支持政策,鼓励农民多渠道自主创业、灵活就业,健全新型农业经营主体扶持政策同带动农户增收挂钩机制。深化“共富工坊”建设,规范发展共富市集。健全低收入农户常态化帮扶机制,推广新昌县“挂单奔中”低收入家庭集成帮扶做法,到2030年,全省低收入农户人均可支配收入达3.8万元以上。深化农村产权制度改革,规范农村产权流转交易体系。加强农村金融服务,深化现代设施农业贷款贴息,扩面实施生物活体资产、农业生产设施产权抵押贷款。

(三)提升城乡一体融合发展水平
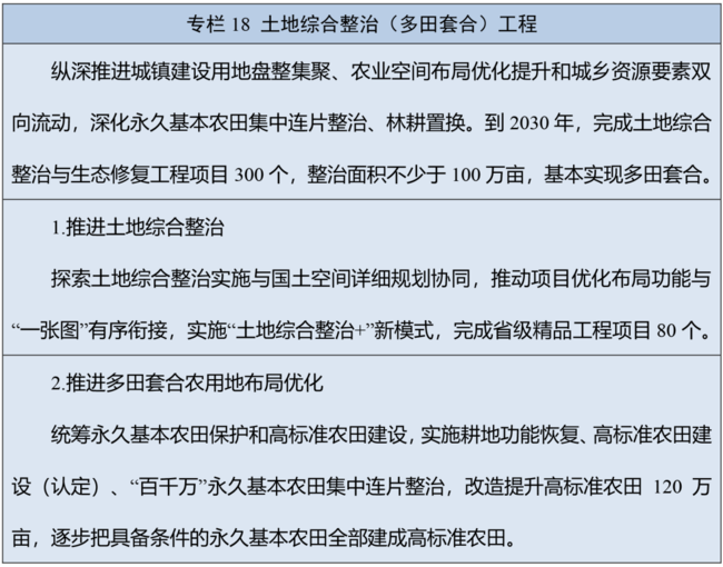
推进城乡一体国土空间治理现代化。强化主体功能区战略实施,保持全省城市化地区、农产品主产区、重点生态功能区格局总体稳定,健全差异化配套政策体系,支持开化、淳安等实践探索,推动重点生态功能区优先保障生态安全、促进生态产品价值实现。坚持国土空间规划定格局、土地综合整治优布局、城乡有机更新提品质,完善国土空间规划体系,开展国土空间规划体检评估。加快建设自然资源管理和国土空间规划“一张图”,协同推进县域国土空间治理。深入实施土地综合整治(多田套合)工程。

深化城乡设施共建。健全城乡基础设施一体化规划建设管护体系。强化“四好农村路”建设,提高城乡公交一体化率。推进城镇供水管网向农村延伸,完善农村供水县级统管机制。推进农村电网增容布点,合理布局新能源充电设施。加快燃气管网向农村延伸,探索推进“微管网”供气模式。推进农村客货邮融合发展,实现快递物流服务县到村一日达。推进5G网络向自然村延伸,加快城乡网络同网同速。
十、深化文化建设“八项工程”,加快建成高水平文化强省
文化繁荣兴盛是浙江现代化建设的重要标志。坚持马克思主义在意识形态领域的指导地位,锚定建成“五个新高地”,统筹推进“文化+科技”“文化+旅游”“文化+民生”,推动文化“新三样”高质量发展、高水平出海,全方位展示浙江人文形象,加快建成社会主义文化强国省域典范。
(一)加强社会主义精神文明建设
一体推进习近平新时代中国特色社会主义思想溯源铸魂传播。健全落实以学铸魂、以学增智、以学正风、以学促干长效机制。深化开展“循迹溯源”,深入推进“八八战略”体系化学理化研究阐释。推进“8090”和“00后”青年理论宣讲。
深入践行社会主义核心价值观。大力弘扬伟大建党精神、红船精神及浙江精神。保护好、管理好、运用好红色资源。深化“浙江有礼”省域文明新实践,打响“在浙江看见文明中国”品牌。弘扬诚信文化。实施先进典型群像选树计划,完善关爱帮扶礼遇机制。深化全国文明城市创建。加强和改进思想政治工作,加强青少年思想道德建设。深化主流媒体系统性变革,强化新闻宣传和网络舆论一体化管理,提高主流舆论引导能力。加强网络内容建设和管理,提升信息化条件下文化领域治理能力,培养“中国好网民”。做强哲学社科基础支撑,实施马克思主义学院培优计划。推进浙江高端智库建设。
(二)繁荣文化事业促进精神富有
着力推出现象级文化精品。深化新时代文艺精品攀峰行动,推动重大题材美术精品、优秀影视剧创作,繁荣新大众文艺。实施“浙里大戏”攀峰计划,深化文艺院团“一团一策”,推进青春戏曲创新发展,做强越剧、婺剧、瓯剧等剧种。做精做优主题出版、大众出版、教育出版、学术出版。提升中国网络作家村、浙江文学馆运营水平。打造文艺精品创作省域最优生态。
加强文化遗产保护传承活化利用。推进老城区、老街区、古镇、古村落等保护。深化西湖、大运河、良渚等世界文化遗产系统性保护传承利用。实施非遗传承薪火行动。深化考古“启明星”计划,推进“考古中国”重大项目,打响“文明之源耀浙江”品牌。加快上山文化遗址群申遗,推进富阳泗洲造纸作坊、德清“源文化”、温州朔门古港等大遗址保护利用项目,深化文明之源大遗址群建设。
打造省域文化标识。深化文化基因激活工程,擦亮宋韵文化、阳明文化、和合文化、黄帝文化、南孔文化等历史文化名片,开展浙学研究,推动东南儒学走廊研究建设。以传承发展吴越文化等为重点,打造一批具有中国气派和浙江辨识度的标志性项目,争创国家级文化生态保护区,深化国家文化公园建设。推进绘画、书法、丝绸等“大系”项目,打造“大系”文化标识。
推动优质文化资源直达基层。统筹基层公共文化设施、产品、服务和活动,打造高品质文化生活圈。擦亮新时代“钱江浪花文化直通车”惠民品牌,以“文艺赋美”工程促进全民艺术普及。建设书香浙江,优化公共图书馆网络,打造新型阅读空间,促进全民阅读。支持各地打造特色文化设施。盘活存量公共文化场馆,探索市场化运营方式,推广公共文化空间运营“之江模式”,提升公共文化空间一体化运营管理水平。
(三)推进文旅深度融合
打造更具吸引力的文旅精品。促进农文旅、水文旅、文商旅、工业旅游等融合发展,打造“大视听+旅游”“康养+旅游”“体育+旅游”“交通+旅游”等新模式。推动国家级旅游度假区、5A级旅游景区、世界最佳旅游乡村等升级业态场景,集成建设网红打卡矩阵。推进杭黄世界级自然生态和文化旅游廊道、西湖—千岛湖—黄山生态文化旅游体育廊道、雁荡山—楠溪江景区、浙皖闽赣“95联盟大道”等建设,打造江南水乡古镇旅游圈。实施乡村旅游“五创”行动,打响“乡村旅游看浙江”品牌,发展民宿经济。做优“诗画浙江”主题漫游长廊,做精特色主题游。实施入境旅游跃升计划。到2030年,旅游产业增加值占GDP比重达7%。

提升文旅智慧服务水平。发展全域智慧旅游,推进智慧景区、智慧酒店、智慧展馆建设。培育沉浸式旅游体验新空间,推出“云游浙江”虚拟旅游产品。推动数字导游直播服务,打造数字文旅产业重点基地。迭代“入浙游”大模型和“嗨游”平台,完善“浙里票务”平台。

(四)激发文化发展新动能
推进文化和科技深度融合。完善文化科技创新体系,深化文化和科技融合改革,创新实施浙江文化数字工程。实施“文化+科技”重大专项,加强虚拟现实等新技术运用,积极开发文化数字资产,发展文化新业态、新场景、新模式,助推文化消费转型升级。推进国家文化和科技融合示范基地建设,打造浙江文化数字化协同实验室。深化档案、典籍工作数智化转型,推进档案存史谱系、数据标准、资源共享平台建设。
提升文化产业竞争力。推动传统文化产业提质焕新,大力发展数字传媒、动漫游戏、时尚设计、文化智造等优势产业。加快高能级文化产业平台建设,高标准打造良渚文化大走廊,建设横店国际影视文化创新中心、宁波三江文化长廊。支持优质文化企业跨界融合、全球布局,打造一批文化龙头企业,育强一批文化成长性企业。
(五)提升文化传播力影响力
推动文化“新三样”高质量发展、高水平出海。引导网络文学、网络游戏、网络视听等健康发展,加强精品内容创作,打造文化精品新标杆,建设文化“新三样”产业集聚区、创新区、孵化器。推动文化优质IP向影视、动漫、音乐等领域延伸发展。实施文化“新三样”出海综合改革。拓展文化贸易新空间,支持文化企业参加境内外重点展会,构建审核审批便捷高效的出海服务机制。
打造国际文化交流品牌。扩大“良渚论坛”等国际影响,擦亮世界互联网大会乌镇峰会金字招牌。办好黄帝祭典、祭孔大典、和合文化论坛、“丝绸之路周”等活动。加强浙江文化和“诗画浙江”海外传播。高水平举办全球青年领军者浙江研学等活动。建强省国际传播中心,建设多层级、立体化的国际传播重点基地体系。

十一、落实新时代人口发展战略,推动人口高质量发展
人口是支撑浙江现代化建设的重要变量。突出以人为核心的现代化,深刻认识、适应、引领人口发展新常态,加强人力资源开发和人的全面发展投资,完善促进人口长期均衡发展的政策措施,构建素质优良、总量充裕、结构优化、分布合理、流动畅通的人口高质量发展格局。
(一)全面提升人力资本水平
推动基础教育扩优提质。落实立德树人根本任务,促进思政课堂和社会课堂有效融合,完善德智体美劳全面培养体系。优化学前教育公共服务体系,深化义务教育全域教共体(集团化)办学,实现国家学前教育普及普惠县、义务教育优质均衡发展县全覆盖。按照国家部署,逐步落实免费学前教育,探索延长义务教育年限。推动普通高中扩容增量,加快推进分类办学改革,深化“县中振兴”行动。优化中小学课程衔接机制。完善高考综合改革,深化教育评价改革,培养更多“会创造的人”“会生活的人”。健全各学段学位资源监测机制,市县联动探索跨学段资源动态调整与余缺调配。引导规范民办教育发展。培养高水平教师队伍,强化教师待遇保障。深入实施素质教育,加强青少年心理健康关爱,实施体质强健计划,深化体教融合。推动拔尖创新人才早期培养。
优化现代职业教育体系。深化职普融通、产教融合、科教融汇,构建具有浙江特色的现代职业教育体系。稳步发展本科层次职业教育,深化高职“双高计划”。推动职业院校以市场需求为导向,深化产教融合、校企合作,健全专业动态调整机制,推行校企师资共用。加强职业院校、技工学校、普通高校融通衔接,深化高校继续教育改革,探索学历证书、技能证书、职称证书融通互认机制,构建贯穿劳动者学习工作终身、覆盖职业生涯全程的全生命周期职业技能培养体系。建立职业院校分类评价机制,引导职业教育内涵式发展。
深化省域技能型社会建设。实施新时代高技能人才培育领航行动,擦亮“浙派工匠”金名片。深化产业工人队伍建设,打造职工成长型社会。完善基层技能培训公共服务网络,打造技能型小镇、社区、乡村等基本单元,建设覆盖城乡的“30分钟职业技能培训圈”。推行岗位需求、技能培训、技能评价、就业服务“四位一体”精准培训模式,构建“产训评用”技能生态链。实施“新八级工”职业技能等级制度,探索技能人才中长期激励机制。办好第四届全国职业技能大赛。
高水平建设健康浙江。推进卫生健康现代化建设,强化医疗资源统筹规划,促进优质医疗资源均衡布局,完善分级诊疗机制。扎实推进新一轮“医学高峰”建设,开展重大疾病诊治中心建设。实施医疗卫生强基工程,推进高水平县级医院建设,完善“固定+流动+互联网+人工智能”医疗卫生服务新模式,深化医疗卫生人才县乡村一体化管理改革,推动医共体向健共体升级。实施新时代“中医药攀登工程”,推进浙派中医、中药和中医药文化传承创新发展。加强慢性病综合防控,推进重大慢病早筛早诊早治,完善精神卫生、社会心理服务体系。加强现代化疾控体系建设,强化公共卫生能力,建设国家区域公共卫生中心,完善传染病联防联控机制。推进医疗体制改革,促进医疗、医保、医药协同发展和治理,深化以公益性为导向的公立医院改革,强化县(市、区)、基层医疗机构运行保障。促进创新药和医疗器械发展。加强医疗卫生队伍能力建设。到2030年,个人卫生支出占卫生总费用比重控制在24%以下。
强化现代化体育强省建设。优化全民健身公共服务体系,强化嵌入式体育场地设施、体育服务综合体建设,推动经常性体育锻炼成为每个人的习惯。优化竞技体育项目布局,保持竞技体育水平走在全国前列,打造赛事强省。深化足球等管理体制机制改革,推进省市县三级足球青训体系建设,建立青训教练员参与校园足球教学共享机制。建设一批高质量户外运动目的地,推进环浙步道、大运河国家步道浙江段建设,培育特色户外赛事活动。支持体育场馆设施专业化、社会化运营。到2030年,人均体育场地面积达4.2平方米。
(二)保持人口增长势能
厚植引人聚人发展沃土。构建精准引人用人政策体系,打响“创新创业在浙江”品牌。加快青年发展型省份建设,吸引更多青年群体来浙留浙,健全覆盖求学、就业、创业、婚恋、安居、成长等全周期青年发展政策体系,推动青年更好融入浙江。深化“青年驿站”建设管理机制改革,实施青年夜校项目。搭建青年社交与发展平台,引导青年参与潮流消费业态打造、品质消费场景体验。全面放开放宽城镇地区落户限制,健全公共服务梯度供给体系,推进“跨省通办”服务,营造留得安心、过得舒心的社会氛围。
建设生育友好型社会。构建新型婚育文化,健全婚生养教一体化支持政策体系。有序推动生育类医疗服务项目纳入基本医疗保险,提升生育医疗保健服务水平。落实生育休假政策和假期用工成本合理分担机制。实施育儿补贴制度,完善多孩家庭住房保障和入学支持等激励举措。构建普惠托育服务体系,深化托幼一体化,促进医育结合,推动普惠托育纳入基本公共服务。开展生育友好城市和单位建设。
提升人口发展服务管理能力。建立人口高质量发展战略目标管理体系,健全人口政策长周期跟踪研究机制,推动人口政策与教育、医疗、就业、产业、投资、消费、区域、财政等政策系统集成。建立人口发展报告制度。
(三)促进人口结构协调均衡
积极应对人口老龄化。完善基本养老服务制度,扩大康复护理、安宁疗护服务供给,强化失能失智老年人照护,扩大长期护理保险制度覆盖面。健全城乡养老服务网络。加强嵌入式养老机构建设,积极发展机构养老,加快公共设施适老化改造。扩大养老服务普惠资源,完善普惠养老机构价格形成机制。加强养老服务队伍建设。积极开发老龄人力资本,稳妥实施渐进式延迟法定退休年龄政策。丰富老年文体服务,发展老年教育,加强涉老社会组织建设,发展老年志愿服务。健全养老事业与养老产业协同发展机制,培育发展银发经济,加大对老龄用品研发和产业化支持力度。推进老年友好城市、老年友好型社区建设。
保障儿童健康成长。完善儿童医疗卫生服务体系,健全协同育人机制。全面建设儿童友好社会,推进社区、医院等公共空间适儿化改造。完善普惠型儿童福利体系,深化“浙里护苗”精准关爱服务改革,健全困境儿童多元福利保障制度,完善留守儿童、流动儿童权益保护机制,推进儿童福利机构和未成年人救助保护机构提质转型。构建全方位未成年人保护体系,严厉打击侵害未成年人权益的违法犯罪行为,对弃养或失信父母实施联合惩戒。
促进妇女全面发展。扩大妇女健康服务覆盖面,提高受教育年限和综合素质。拓宽巾帼共富市集等创业就业渠道,加强女性就业、晋升等权益保障,消除就业性别歧视。建立女性平衡就业与生育的支撑服务体系。推动妇女广泛参与社会事务和民主管理。严厉打击侵害妇女权益的违法犯罪行为。保障农村妇女平等享有各项经济权益,健全低收入、高龄、残疾等妇女群体关爱帮扶机制。
十二、在发展中保障和改善民生,让人民群众在迈向共同富裕中有更多获得感
保障和改善民生是浙江现代化建设的出发点和落脚点。坚持尽力而为、量力而行,加强普惠性、基础性、兜底性民生建设,深入实施公共服务“七优享”工程,大力推进基本公共服务一体化,提升公共服务均等可及性,健全为民办实事长效机制,让发展成果更多惠及全体人民,打造更有温度的社会。
(一)促进更加充分高质量就业
落实就业优先战略。强化重大政策就业影响评估,推动各类政策与就业政策协调联动。支持吸纳就业能力强的产业和企业发展,引导各类经营主体履行稳岗扩岗社会责任,推动灵活就业、新就业形态健康发展,打造“人人有事做、家家有收入”的高质量充分就业体系。加强创业服务和政策支持,促进创业带动就业。
提高就业服务水平。统筹建设家门口就业服务站等基层公共服务平台,推进城乡就业创业服务一体化,强化高校毕业生、农民工等重点群体就业保障。健全公益性岗位开发管理机制,确保零就业家庭动态清零。开展“浙里和谐劳动”行动,构建产业链企业和谐劳动关系,提升劳动关系源头治理能力,健全劳动争议多元处理机制,擦亮“浙里无欠薪”品牌。
(二)建设高质量社会保障体系
完善养老、失业和工伤保险。推进养老保险高质量参保扩面,完善多层次多支柱养老保险体系,发展企业(职业)年金,推行个人养老金制度,合理调整退休人员基本养老金水平。健全城乡居民基本养老保险筹资和待遇合理调整机制,优化缴费档次设置,鼓励多缴多得,扩大集体补助覆盖面。巩固完善失业保险和工伤保险省级统筹,推动参保扩面。健全工伤保险预防、补偿、康复“三位一体”制度体系。完善灵活就业人员、农民工、新就业形态人员等群体社会保障。发挥各类商业保险补充保障作用。
织密织牢医疗保障网。健全基本医疗保险、大病保险、医疗救助保障机制,深化职工医疗互助保障,发展商业健康保险。推动实现基本医疗保险省级统筹,健全基本医疗保险筹资和待遇合理调整机制,加强职工医保个人账户家庭共济,缩小区域间、群体间差距。扩大居民基本医保参保覆盖面,落实持居住证参保政策。深化医疗服务价格改革,优化药品集采、医保支付和结余资金留用使用政策。探索对中医优势病种按疗效价值付费的医保支付支持政策。加强医保基金监管,确保医保基金安全高效可持续运行。
提升住房供应和保障水平。完善住房市场供应体系,大力支持刚性和改善性住房需求,因城施策控增量、去库存、优供给,建设一批更高质量、适销对路的品质住房。构建房地产发展新模式,深化商品住房销售制度改革,发展住房租赁市场。坚持以需定建、以需定购,优化保障性住房供给,鼓励收购存量商品房重点用于保障性住房,有序扩大保障性住房覆盖面,着力解决新市民、青年人、农业转移人口等群体住房困难问题。深化住房公积金制度改革,推动制度扩面提质。
做好退役军人服务保障。落实“五有”“全覆盖”要求,推动服务中心(站)建设运行提质增效。加强退役军人培训,推进退役军人事务员建设。丰富社会化优抚网络。深化“崇军浙江”建设,弘扬革命文化,加强烈士褒扬纪念,营造尊崇军人职业、尊重退役军人社会氛围。
(三)开展更精准高效社会救助
完善社会救助。稳步提高低保标准,逐步缩小地区低保标准差距,推进分层分类救助帮扶。发展服务类社会救助,完善自然灾害救助、倒损住房恢复重建等机制。健全司法与社会救助衔接机制。完善临时救助制度,全面推行由急难发生地直接实施临时救助。健全基本殡葬服务制度。
优化残疾人关爱服务。加强特殊困难残疾人家庭扶助,完善补贴动态调整机制。发展残疾人文化体育事业,加强残疾人职业技能培训,拓展残疾人就业渠道,推动心智障碍群体融合就业。健全残疾人法律法规和援助救助机制。提升残疾人托养照护和康复服务。强化无障碍环境建设,打造无障碍生活圈。
(四)推动公共服务更加均衡可及
强化公共服务多元供给。加强政府基本公共服务规划、投入、监管等职责,加大政府购买服务力度,动态调整政府购买服务指导目录。鼓励和引导国有经济以兼并、收购、参股、合作、租赁、承包等多种形式参与公共服务供给。培育发展一批社会服务型企业,完善公建民营等运营模式。加强服务供给质量监管,明确政府、行业协会、公共服务机构、企业、社会组织等多方主体权责。
发展群众家门口的社区服务。加强各类便民服务资源统筹整合,完善社区嵌入式服务设施,因地制宜打造一批“可拓展、可转换、能兼容”的民生服务综合体。积极引导养老、托育、家政、助餐、助残等普惠社会服务进社区。在确保安全规范前提下,探索经营主体租赁普通住宅设置服务网点,提供社区群众急需服务。优化社区服务机制,支持社区广泛开展邻里互助服务。

十三、健全推动共同富裕的体制机制,努力为全国提供省域范例
推动共同富裕是浙江现代化建设的核心任务。聚焦缩小城乡差距、区域差距、收入差距,坚持精准施策、久久为功,构建更加完善的共同富裕制度体系,形成更多推动共同富裕的标志性成果,更好发挥先行探路作用。
(一)完善缩小城乡区域差距机制
科学有序推进农业转移人口市民化。健全新型居住证制度,推进全省互认互通。完善由常住地提供基本公共服务制度,推动符合条件的农业转移人口社会保险、住房保障、随迁子女义务教育等享有同迁入地户籍人口同等权利,为持有居住证的农民工随迁子女提供义务教育公办学位。完善教育、医疗等领域人编挂钩和人钱挂钩政策。切实依法维护进城落户农民的土地承包权、宅基地使用权、集体收益分配权,探索自愿有偿退出机制。
推进青年入乡发展。强化“引育用留”全链条政策供给,深化青年入乡发展集成服务改革。建设一批乡村人才振兴“四链”融合发展集聚区,完善现代化农创园、农创客共富基地等青年入乡实践站点和青创平台。培育现代“新农人”,打造乡村人才矩阵。完善农村工作指导员、科技特派员、文化特派员制度,推进文化、科技、卫生下乡。
深化城乡土地制度改革。健全与宏观政策和区域发展高效衔接的土地管理制度,建立新增城镇建设用地指标配置同常住人口增加协调机制,探索建设用地总量按规划期管控模式,实行统筹存量和增量综合供地。稳步推进农村第二轮土地承包到期后再延长三十年试点,深化农业“标准地”改革,探索承包地经营权流转价格形成机制。推进全域闲置农房盘活,深化集体林权制度改革。有序推进农村集体经营性建设用地入市改革,健全土地增值收益分配机制,建立健全城乡统一的建设用地市场、价格形成机制和收益分配制度。

健全跨区域合作机制。完善地区间规划统筹、产业协作、利益共享等机制,加强跨区域战略统筹和规划衔接,协同推进跨区域战略平台和重大工程项目规划建设。持续开展山区海岛县结对帮扶行动,以需求为导向,强化省直单位、国资国企、经济强县等多元主体参与的组团式帮扶,分类制定激励政策。鼓励在市域内、县域内开展多种形式的结对帮扶合作,加大对“相对薄弱乡镇”“相对薄弱村”的结对帮扶力度。探索在结对帮扶地区间开展统计分算、税收分享、用地和碳排放指标等利益共享机制。
(二)实施“扩中提低”和收入分配制度改革
优化初次分配格局。健全各类要素由市场评价贡献、按贡献决定报酬的初次分配机制,构建技能导向的薪酬分配制度,强化以增加知识价值为导向的分配政策。完善稳岗扩岗长效机制和创业带动就业机制,支持企业通过提质增效拓展从业人员增收空间,合理提高劳动报酬在初次分配中的比重。完善劳动者工资决定、合理增长、支付保障机制,深化能级工资集体协商,健全最低工资标准调整机制。分类分行业推进事业单位薪酬制度改革。完善企业薪酬调查和信息发布制度。
加大收入分配调节力度。落实中央税收等改革措施,完善家庭型财税政策体系。加大省对市县转移支付等调节力度和精准性,深化收入激励奖补、分类分档财政转移支付、区域统筹发展等改革。健全改善城乡低收入群体等困难人员生活的政策体系和长效机制。规范和促进公益慈善事业,发展社区慈善、互联网慈善,创新慈善信托,完善慈善激励和综合监管机制。
扩大中等收入群体。实施城乡居民增收计划和“劳动增收”行动,有效增加低收入群体收入,提高中等收入群体比重,推动形成橄榄型分配格局。聚焦重点群体精准实施增收政策,激发高校毕业生、技术工人、进城农民工、中小企业主和个体工商户、退役军人等重点群体增收潜力。探索推广劳动者工资保障险。完善省低收入人口监测平台。规范收入分配秩序和财富积累机制,依法保护合法收入,合理调节过高收入,取缔非法收入,鼓励先富带后富促共富。

(三)深化基本公共服务一体化改革
优化公共服务区域布局。完善与人口变化相协调的基础教育、基层医疗、养老服务、体育健身等设施布局。推动“三圈一群”优先布局重大标志性公共服务设施,促进优质资源同城共享、要素顺畅流动。强化设区市公共服务一体规划布局。推进公共服务设施建设和运营管理一体化,加强闲置资源盘活利用,探索毗邻地区服务设施共建共享。强化基层公共服务功能集成,推进康养、文教等服务融合。
健全公共服务标准体系。推进基本公共服务市域同标,推动有条件的服务项目省域同标。建立跨领域服务标准兼容机制,研究制定托育与学前教育、基础教育与终身教育、医疗与养老、养老与助残等服务融合标准。根据经济社会发展水平和财政可承受能力,适时将涉及群众切身利益的增量服务事项纳入基本公共服务范围,合理提高公共服务支出占财政支出比重。
完善公共服务统筹管理机制。加强重大设施资源跨区域布局省级统筹,支持有条件的设区市探索基本公共服务领域转移支付市域统筹,加强农村基本公共服务县乡村统筹。推进基本公共服务跨领域部门统筹、政策集成、数据共享。推动城乡公共服务政策制度一体化,推广城乡中小学布局优化、巡回诊疗模式等做法。完善中小学教职工编制“市管县用”、医疗卫生人员“省编市用”机制。

十四、统筹完善基础设施体系,全面提升对高质量发展支撑能力
基础设施是浙江现代化建设的坚实基座。坚持适度超前、不过度超前,高水平统筹存量改造和增量建设,推动基础设施一体规划、布局优化、集成融合,提升安全韧性和运营可持续性,着力构建先进适用、系统完备、集约高效、安全绿色的现代化基础设施体系。
(一)加快建设现代化交通强省
打造内联外畅铁路网。实施“千亿千里”铁路建设行动,以联网、补网、强链和枢纽能力提升为重点,客运和货运并重,新建和改扩建并举,积极构建布局合理、覆盖广泛、高效便捷、安全经济的现代化铁路网络。加快贯通沿海高铁通道,补齐沪昆通道能力短板,力争开工建设沪甬跨海通道。提升杭州、宁波等铁路枢纽能级,推动望江门越江隧道等开工建设。强化港口后方铁路通道建设,建成投运梅山等铁路专用线,贯通“双高箱”运输路径,推动铁路专支线疏港进企入园。到2030年,全省铁路里程超5000公里,实现“市市通高铁”。强化轨道交通跨省互联,推进长三角一体化贯通运营,提高市域(郊)铁路可持续运营能力,完善杭州、宁波、温州都市圈轨道交通网。
推进公路网络补网强链。围绕“九纵九横五环五通道”路网布局,提升公路网络整体效益。推动沪杭甬等一批高速扩容改造,加快合温高速桐庐至义乌段等建设。新增一批路网联络线、高速公路互通、开放式服务区。推进待贯通路段、低等级路段和穿城镇路段的普通国省道公路建设。
建设现代化水运基础设施。围绕“一横一纵”内河运输主轴,构建高等级航道网络,高水平建设“航运浙江”。畅通浙北水系、杭甬运河、钱塘江、瓯江等海河联运通道,谋划推进跨省跨流域大通道建设。推动短支航道通港达园入企,推进航道干支联动,建强嘉兴、湖州、衢州等内河港口综合枢纽。
构建现代化机场设施网。实施“155”机场建设行动,推进萧山机场四期、栎社机场四期、龙湾机场三期建设,深化共建长三角世界级机场群。推动通用机场适应性改造,布局建设无人机公共起降场、测试场、低空智能网联系统等低空设施。

健全高效现代物流体系。围绕“一核四枢五节点”物流枢纽布局,推进国家物流枢纽互联互通。支持建设邮政快递枢纽,合理布局全省寄递网络。优化重大物流流通基础设施项目布局,深化物流仓储“标准地”改革,推进物流园区改造提升和城郊大仓基地建设,补强即时配送、城乡冷链等末端设施短板。推进多式联运设施建设及转换装运设施扩能改造,力争集装箱海铁联运量年均增长10%以上。

(二)加快建设新型能源体系
加快能源结构清洁低碳转型。持续提高新能源供给比重,提速海上风电建设,建成华东深远海风电母港。坚持集中式与分布式并举,加大光伏开发力度。推进抽蓄、储能有序发展,完善新能源消纳和调控政策。发展海洋能、生物质能等可再生能源。加强化石能源清洁高效利用,实施新一代煤电升级行动,鼓励“上大压小”,推进30万千瓦级煤电“到期即退”,推动实现煤炭、石油消费达峰。到2030年,新增非化石能源装机占比超75%。
提升能源安全可靠保供能力。加快建设核电基地,争取新厂址纳规,加大优质厂址储备和保护力度。建成甘电入浙特高压,争取建成第五回特高压。实施清洁火电建设行动,加快“优布局、增装机、减占比”。深化新型电力系统建设,加快建设坚强主网架和智能高效配电网,完善能源安全管理体系。
更大力度推动高效节能。坚持有保有压、有增有减、以减定增,严把新上项目源头关,实行新上项目能耗分级平衡。推动工业、交通、公共机构等重点领域节能降碳,实施存量“两高”项目“一项一策”绿色转型。推动余热余能梯级利用,推广固废、核能等供热方式。严格实施重点用能单位化石能源消费预算管理。强化节能标准引领,加强节能监察执法。提高终端用能电气化水平,推动能源消费绿色化低碳化。

(三)加快构建浙江现代水网
健全高水平水资源配置网。完善全省水网主骨架,提升浙东南、浙中、浙北水资源配置能力。推进安吉老石坎等大中型水库扩容及能力提升,推进大中型灌区现代化改造。实施区域引调水和水源工程,实现重点区域“多源互备”,完善农村供水工程体系。
健全高标准防洪保安网。开展病险水库、山塘、闸站、低标堤防除险加固。提升源头调蓄能力,深化推进海塘安澜工程,推动环杭州湾、浙东沿海海塘提标加固。成片推进易涝区治理,推动萧绍等沿海平原强排成网,完善城市防洪、内涝统筹治理体系。
健全高品质幸福河湖网。深化河湖长制。加快主要江河及中小河流系统治理,加强农村水系综合治理,推动河湖水域岸线保护修复和生态流量泄放设施建设改造,打造县级幸福母亲河。

(四)推进新型基础设施建设
统筹布局新型数字基础设施,探索建设通算、智算、超算、量算融合的算力体系,前瞻布局时空智能、太空计算基础设施。规模部署5G-A网络和万兆光网,前瞻布局6G、卫星互联网等新通信网络,建成5G-A基站9万个、50G-PON端口15万个。推进传统基础设施更新和数智化改造,加快智慧公路、智慧航道建设,推进环杭州湾车路云、浙北航道船岸云集成应用,深化“杭州—桐乡—德清”智能网联汽车“车路云一体化”应用。推动宁波舟山港传统集装箱、干散货码头智慧化改造。谋划建设杭州湾南翼绍兴低空安全新基建。推进数智水利建设,构建“天空地水工”一体化监测感知体系。推动交通、水利、能源、气象等基础设施跨领域融合发展。
十五、加快建设更高水平生态省,打造人与自然和谐共生的美丽浙江
绿色发展是浙江现代化建设的鲜明底色。坚持深入践行绿水青山就是金山银山理念,以碳达峰碳中和为牵引,以优化产业、能源、交通运输结构和提升生态环境治理能力水平为着力点,加力推进生态文明建设,协同推进降碳、减污、扩绿、增长,积极应对气候变化,加快经济社会全面绿色低碳转型,打造美丽中国先行省。
(一)积极稳妥推进和实现碳达峰
健全碳排放双控机制。实施碳排放总量和强度双控制度。构建覆盖区域、行业、企业、项目、产品的碳排放数智治理体系,深化推进碳账户体系改革,完善碳排放统计核算、应用。健全地方碳考核机制,实施省市两级碳排放预算管理。加强行业碳排放管控,探索企业碳预算管理,引导企业参与自愿减排交易。全面实施固定资产投资项目节能审查和碳排放评价,落实新上“两高”工业项目碳排放等量或减量置换。建设省产品碳足迹数据库,开展特色产品碳足迹因子研究,推动与国际衔接互认。
强化低碳转型载体支撑。实施循环经济“991”行动计划。加快绿色低碳、资源循环利用和碳污协同减排关键技术攻关。开展新一轮省级及以上开发区绿色低碳循环化改造,推动国家碳达峰试点、零碳公共机构、低碳园区、零碳园区、零碳工厂等载体建设,深化国家减污降碳协同创新区建设。到2030年,建成20个省级零碳园区。积极参与全国碳市场建设,有效运行全省碳普惠减排市场。
(二)加快构建绿色低碳循环产业结构
深入推进生态环境分区管控,严控“两高”工业项目上马建设,分门别类制定高耗能项目、园区、重点产业、重点企业减排措施。严控新增化工园区,推动化工、医药项目向化工园区集聚发展。严格执行国家产业结构调整指导目录,严控炼油、基础化工原料产能规模。实施节能降碳改造专项行动,加快石化、纺织、建材等八大高耗能行业绿色低碳转型,推进涂装、包装印刷、电镀等产业集群整治提升,确保“十五五”时期节能1500万吨标准煤以上。发展节能降碳、环境保护、资源循环利用等绿色低碳产业,推进退役风电、光伏设备、动力电池等回收利用。
(三)加快优化交通运输结构
优化交通运输方式,加速推进“公转水”“公转铁”,逐步形成中长距离运输以铁路和水路为主的模式。提升交通基础设施绿色化、智能化水平,加快清洁集疏港建设,打造零碳物流通道。推广清洁低碳交通运输装备,推进铁路电气化改造,支持湖州等地开展内河船舶新能源化改造,实施醇氢能源应用专项行动,提速新能源重卡规模化应用,推动城市公共服务车辆电动化替代,加快老旧车船淘汰更新。到2030年,国六及新能源货车保有量占比达75%。
(四)高标准提升生态环境品质和治理能力水平
深化污染防治攻坚。更高标准打好蓝天、碧水、净土保卫战。统筹实施移动源、工业源、燃煤源、扬尘源联控,加强挥发性有机物和氮氧化物等协同减排,强化环杭州湾地区、金衢盆地大气污染综合治理。统筹水资源、水环境、水生态治理,加强饮用水水源保护,强化蓝藻水华预警防控。实施农用地土壤重金属污染源头防治行动,加强地下水污染风险防控,推进固体废物综合治理,加强塑料污染全链条治理,推进全域“无废城市”建设。强化新污染物治理、噪声污染防治。
深化生态保护修复。统筹山水林田湖草沙一体化保护和系统治理,实施“大美自然·山水浙江”行动。推进以国家公园为主体的自然保护地体系建设,争取设立钱江源—百山祖国家公园,深化名山公园建设。加强近岸海域、重要江河湖库、湿地系统治理保护。提高濒危野生动植物抢救保护水平,提升生态系统多样性稳定性,推进联合国生态文明国际合作示范区建设。科学开展国土绿化行动,提升森林质量,加强古树名木和古道保护,全面深化林长制,建设现代化国有林场。建设智能化绿色矿山。推进美丽单元等建设。

完善生态治理政策。健全促进绿色低碳发展的财政、金融、投资、价格、科技、环保政策。严格落实生态环境损害赔偿制度。完善流域横向生态保护补偿机制,深化两山合作社建设。深化排污权交易市场建设,完善以排污许可为核心的固定污染源综合监管制度,健全与环境承载力相适应的项目准入制度。
(五)践行绿色低碳生活方式
人人都是低碳的参与者,倡导简约适度、绿色低碳的生活方式和消费模式。持续深化“光盘行动”,坚决制止餐饮浪费。鼓励绿色出行,推进公共交通优先发展。加快建筑节能降碳改造,新建建筑全面执行绿色建筑标准,提升超低、近零能耗和装配式建筑比例。引导公众深入践行节约用水用电。提升垃圾分类管理服务水平,优化投放时段管理。健全绿色消费激励机制,推动机关事业单位和企业优先采购绿色产品。完善废旧物资循环利用体系,减少过度包装,推广可降解塑料制品。
十六、筑牢安全发展屏障,加快建设更高水平平安浙江
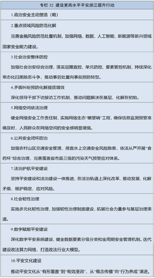
平安浙江是浙江现代化建设的重要内容。坚定不移贯彻总体国家安全观,统筹高质量发展和高水平安全,构建完善“大平安”工作格局,坚持和发展新时代“枫桥经验”,提升社会治理效能,对风险隐患做到预防在先、发现在早、处置在小,全力护航政治经济安全、社会安定、人民安宁,持续建设平安中国示范区。
(一)推动重点领域高水平安全
坚决守牢政治安全和社会稳定底线。落实国家安全责任制,坚定维护国家政权安全、制度安全。强化意识形态阵地建设和管理,加强国家安全宣传教育。提升保密工作体系对抗能力。大力支持国防和军队现代化建设,深化跨军地工作协同机制,加快国防动员能力建设,加强后备力量建设,优化人民防空和现代海防建设。深化全民国防教育,加强新时代双拥工作,巩固军政军民团结。提升“智能、无感、动态、和谐”安保模式,推进重大决策社会风险评估法治化。
加强经济安全保障。健全经济风险识别预警机制。加强新兴领域风险研判和处置。提升粮食收购储备能力,完善应急保障网络,优化省际产销合作模式,强化“引粮入浙”通道建设。完善重要民生商品价格调控机制。加强战略性矿产资源勘探开发和储备,提升极端情况下大宗商品储备保障能力。
筑牢财政金融安全防线。央地协同加强重点领域金融风险防范处置,健全地方金融风险防控“天罗地网”工作体系,坚决防范和打击非法金融活动,坚决守住不发生区域性系统性金融风险底线。完善全口径地方债务监测监管机制,严控新增隐性债务,确保地方政府债务规模与经济发展水平相适应。编制宏观资产负债表,全面摸清存量资源资产底数,优化资产负债结构。稳定房地产市场,因城施策赋予各城市房地产市场调控自主权。
(二)织密织牢公共安全防护网
健全立体化智能化社会治安整体防控体系。落实维护社会稳定责任制。常态化推进扫黑除恶斗争,依法严惩严重暴力、涉枪涉爆、黄赌毒、盗抢和电信网络诈骗等违法犯罪活动,强化未成年人违法犯罪预防和治理。推进各级综治中心规范化建设迭代升级,擦亮“最多跑一地”品牌。筑牢校园、医院安全防线。强化大型群众性活动、旅游景区等安全监管。深化网络空间安全综合治理,加强个人信息保护。推进智慧平安社区网络建设。坚持专群结合、群防群治,培育平安类社会组织。
全面加强安全生产。落实安全生产“四方责任”。深化消防、道路交通、涉海涉渔、高层建筑、建设施工、危化品、工矿、特种设备等领域隐患排查整治。构建安全风险分级管控、监测预警和闭环处置机制,推动安全生产治理模式向事前预防转型。遏制重特大事故,有效防范较大事故,实现生产事故起数、死亡人数同比“双下降”。
防控食品药品安全风险。构建以责任落实为牵引、以风险治理为核心、以分级监管为抓手、以数字追溯为支撑、以社会共治为基础的食品安全现代化治理体系,强化食品安全全链条监管,深化校园食品、网售食品、网络餐饮等重点领域专项治理。健全药品安全风险防控机制,完善全链条药品追溯体系,推进药品医疗器械监管全过程改革。
(三)强化应急管理体系和能力建设
提升防灾减灾救灾能力。健全大安全大应急框架下应急指挥机制,加强基层应急管理体系和能力建设,完善“1618”救援指挥体系。完善基层防汛防台体系,推进无人机、机器人在森林与城市消防等领域应用。优化气象、水文、海洋、地质、森林监测站点布局,加快智慧气象建设。完善地震灾害风险防治体系,推进海域地震监测与构造环境探查,加强城乡地震安全韧性建设。健全立体智慧巡防和航空应急救援体系。完善防灾减灾宣传教育长效机制,加强社会应急力量培育。
完善应急物资储备保障体系。优化物资、装备储备品种,全面推行实物储备、协议储备、云仓储备、产能储备等多元化储备模式。健全应急物资调拨机制,提升应急物资快速投送能力。完善救灾物资储备库布局。

(四)完善社会治理体系
推进基层治理体系和治理能力现代化。坚持和发展新时代“枫桥经验”,推进系统治理、依法治理、综合治理、源头治理,完善共建共治共享的社会治理制度。迭代完善“141”基层治理体系,强化县级社会治理中心(综治中心)牵引枢纽作用,夯实村(社区)党组织领导下的网格“底座”。推广西山社区治理经验,发挥人民群众主体作用,引导各方有序参与社会治理。推进党建引领社区居委会、业委会、物业服务企业三方协同共治,推动城市管理进社区。全面实施乡镇(街道)履职事项清单。健全村(社区)工作事项准入制度。健全“三治融合”基层治理机制,加强平安文化建设,巩固拓展“后陈经验”。加强社会组织培育管理,推动行业协会商会改革发展,构建社会组织制度化协商平台。规范和畅通新经济组织、新社会组织、新就业群体参与基层治理的途径。改进各类社会群体服务管理,加强社会工作者队伍建设,健全新时代志愿服务体系。
提升社会矛盾纠纷预防化解能力。推动人民调解、行政调解、司法调解、行业性专业性调解、商事调解有机衔接。推进矛盾纠纷预防化解法治化,健全调解优先、诉讼断后机制,深化“共享法庭”“枫桥式人民法庭”“枫桥式检察室”建设。建强基层矛盾调解员队伍。推进信访工作现代化法治化,传承和弘扬“干部下基层开展信访工作”。深化“民呼我为”,强化市民热线服务功能,完善人民建议征集机制。到2030年,纠纷前端化解率达52%。

十七、深化社会主义民主法治建设,加快打造新时代党建高地和清廉建设高地
民主法治是浙江现代化建设的重要保障。坚持以党的自我革命引领社会革命,坚持党的领导、人民当家作主、依法治国有机统一,加快绘就“循法而改、因法而兴、奉法而安、依法而治”的良法善治图景,巩固和发展生动活泼、安定团结的政治局面。
(一)加快打造新时代党建高地
强化党的创新理论凝心铸魂。深入实施习近平新时代中国特色社会主义思想教育培训计划,用好浙江省习近平新时代中国特色社会主义思想教研中心。深化党的创新理论教学改革,实施浙江省干部教育培训好教材建设计划、中共党史党建学一级学科培育计划,推动党的创新理论进教材、进课堂、进头脑。深化推进“一把手”政治能力提升和年轻干部理想信念强化计划,坚持为人民出政绩、以实干出政绩,推动干部树立和践行正确政绩观。
激发干部队伍内生动力和整体活力。坚持以实干实绩实效论英雄,大力弘扬“六干”作风,深化组织与干部良性互动,突出经济发展主战场差异化配强领导班子,树立更加鲜明的正向激励用人导向。健全“干中学、学中干”能力提升机制,弘扬求真务实作风,提高干部队伍现代化建设本领。注重严管厚爱结合、激励约束并重,优化综合考核体系,推进领导干部能上能下常态化,持续擦亮干在实处、走在前列、勇立潮头鲜明标识。
着力夯实基层基础。深入践行“执政重在基层、工作倾斜基层、关爱传给基层”重要要求,坚持大抓基层鲜明导向,深入实施“红色根脉强基工程”,增强党组织政治功能和组织功能,探索党建引领社会组织参与基层治理有效机制,推进新兴领域“两个覆盖”提质增效,推动各领域基层党建全面进步、全面过硬。体系化全链条加强党员队伍建设,健全党员教育管理、作用发挥机制。
(二)加快打造新时代清廉建设高地
健全省域全面从严治党体系。全域深化清廉单元建设,巩固完善党委牵头主抓、纪委监委监督推动、部门具体落实、社会共同参与的共建共创共享格局,着力营造风清气正的政治生态,以高水平清廉护航高质量发展。
一体推进正风肃纪反腐。锲而不舍落实中央八项规定精神,深化整治形式主义为基层减负,推进党政机关厉行节约反对浪费,推进作风建设常态化长效化,健全群众身边不正之风和腐败问题整治长效机制。坚持“三不腐”一体推进,推进风腐同查同治,深化整治权力集中、资金密集、资源富集领域腐败,精准查处新型腐败和隐性腐败,着力铲除腐败滋生的土壤和条件。加强新时代廉洁文化建设。
健全省域监督体系。完善政治监督具体化、精准化、常态化机制,擦亮巡视巡察利剑。加强对权力配置、运行的规范和监督,强化党内监督主导作用,促进各类监督贯通协调。健全数字纪检监察体系,深化公权力大数据监督。加强对“一把手”和领导班子监督,完善重大事项决策、重要干部任免、重要项目安排、大额资金使用决策监督机制。
(三)积极践行全过程人民民主
坚持好完善好人民代表大会制度。健全人大对“一府一委两院”监督机制,支持和保证人大依法行使立法权、监督权、决定权、任免权,确保国家机关依法行使权力,确保人民群众民主权利、合法权益得到维护和实现。推动人大监督与纪检监察监督、审计监督、行业部门监督、社会监督等联动。健全吸纳民意、汇集民智工作机制,丰富人大代表联系人民群众的内容和形式。
坚持和完善中国共产党领导的多党合作和政治协商制度。更好发挥人民政协作为专门协商机构作用,提高深度协商互动、意见充分表达、广泛凝聚共识水平,加强人民政协反映社情民意、联系群众、服务人民机制建设,完善政协民主监督机制。深化各种协商渠道协同配合,推进协商民主广泛多层制度化发展。
汇聚全社会共识力量。完善大统战工作格局,擦亮“之江同心”思想政治引领品牌,推进网络统战工作,深化“青蓝工程”,加强党外代表人士队伍建设,加快打造新时代多党合作高地,巩固和发展最广泛的爱国统一战线。完善铸牢中华民族共同体意识制度机制,系统推进我国宗教中国化、宗教事务治理法治化。深化浙港澳合作,促进浙台交流。加强新时代侨务工作,更好凝聚侨心侨力。更好发挥工会、共青团、妇联等群团组织作用。
(四)建设更高水平法治浙江
提高地方立法质量。完善党委领导、人大主导、政府依托、各方参与的立法工作格局。统筹立改废释,加强重点领域、新兴领域、涉外领域立法,注重“小快灵”“小切口”立法,探索建立立法快速响应机制。健全人大代表分专业参与立法机制,加强立法评估论证,建立重要立法条款争议协调机制,完善法规规章全生命周期闭环管理机制。
全面建设现代法治政府。健全重大行政决策机制,全面落实行政规范性文件备案审查。深化“大综合一体化”行政执法改革,完善行政裁量权基准制度,健全行政执法协调监督工作体系。深化行政复议体制机制改革,推进行政争议预防与实质化解。提升领导干部宪法法律意识和法治思维,加强领导干部依法办事监督检查,完善法治浙江建设综合评价机制。严格落实法治政府建设年度报告向社会公开制度。
建设公正高效权威的社会主义司法制度。落实和完善司法责任制,规范司法权力运行,提高司法裁判公正性、稳定性、权威性和说理性。深化司法领域“当事人一件事”集成改革,加强人权执法司法保障。推进庭审实质化改革,完善行政处罚和刑事处罚双向衔接制度,推动监察执法与刑事司法有效衔接。强化检察监督,加强公益诉讼。完善刑罚执行一体化机制。推进政法工作数字化平台建设,打造数字法治改革标杆省。健全涉外审判机制,完善诉讼、仲裁、调解有机衔接的国际商事海事纠纷多元解决机制,加强海事审判与海上行政执法协调联动。
建设明德守法的法治社会。落实普法责任制,实施公民法治素养提升行动,健全现代公共法律服务体系。完善律师执业权利保障机制,健全法律援助制度,加强新时代基层司法所规范化建设。完善以实践为导向的法学院校教育培养机制,建设德才兼备高素质法治队伍。

十八、强化规划实施保障,全力实现规划目标任务
强化党对规划实施全过程的领导,坚持高站位、实干事、见真功相统一,更好履行政府职责,充分调动全社会积极性主动性创造性,确保各项决策部署落到实处。
(一)加强党对规划的全面领导
充分发挥党总揽全局、协调各方的领导核心作用,将党的政治优势、组织优势和社会主义集中力量办大事的制度优势,转化为推进规划实施的强大动力和根本保障。加强规划实施的统筹协调和指导推动,聚焦规划任务敢闯敢试,促进形成分工明确、协同联动、广泛参与的规划实施工作格局,确保上下贯通、执行有力,以实绩实效回应人民群众新要求新期待。
(二)强化省发展规划战略导向作用
健全定位准确、边界清晰、功能互补、统一衔接的规划体系,为省发展规划实施提供有效支撑。依据本规划同步部署、同步编制、同步实施一批省级重点专项规划、区域规划,创新推进专项规划省市县一体编制实施,切实增强专项规划对本规划实施的支撑。强化国土空间规划基础作用,依据本规划、结合国土空间规划评估结果,动态优化国土空间规划,为本规划确定的重大战略任务、重大项目落地提供空间保障。统筹各级各类规划编制,精简数量、提高质量。健全规划衔接协调机制,省级专项规划、设区市发展规划须按程序与省发展规划进行衔接,国民经济和社会发展计划要滚动落实本规划各项任务,将规划主要指标分解纳入年度计划指标体系并做好跨年度平衡。出台《浙江省发展规划条例》。
(三)推动规划实施政策协同
健全省发展规划与宏观政策协调机制,推动各类政策同向发力,符合省发展规划要求。加强财政预算与规划实施的衔接协调,合理安排财政支出规模和结构,省财政资金优先投向本规划确定的重大战略任务、重大政府投资项目,金融政策要积极支持本规划确定的重点领域和薄弱环节。坚持好项目跟着规划走、要素跟着好项目走,加快本规划确定的重大项目审核批准,优先保障规划选址、用地用海和资金等需求。
(四)推进重大抓手载体落地见效
全面落实本规划确定的重大工程、重大行动、重大改革、重大项目,细化制定实施计划和工作安排,确保工作项目化、任务清单化、节点时间化。深化实施“十项重大工程”,推进月调度、季分析、年总结,及时协调解决重大问题和重大事项,确保各项目标任务顺利推进。加强省级部门协同和省市县三级联动,总结推广各地各单位经验做法,形成比学赶超、争先创优的良好氛围。
(五)加强规划组织实施和监督
建立健全规划实施机制,明确各项目标任务分工。对约束性指标和公共服务、生态环保、安全保障等领域任务,强化责任分解落实;对预期性指标和现代化产业体系、扩大内需、民营经济发展、文化强省建设等领域任务,创造良好政策环境、体制环境和法治环境。健全规划实施情况年度监测、中期评估、总结评估全过程动态评估机制,根据监测评估情况及时提出加强和改进规划实施的政策举措。把完善省域监督体系融入规划实施之中,发挥纪检监察机关和审计机关监督作用,规划实施情况依法接受省人民代表大会及其常务委员会的监督。加强规划宣传,公开规划实施情况,自觉接受社会监督。
浙江省国民经济和社会发展第十五个五年规划纲要是我省乘势而上、接续推进中国式现代化建设的行动纲领。全省人民要更加紧密地团结在以习近平同志为核心的党中央周围,深刻领悟“两个确立”的决定性意义,增强“四个意识”、坚定“四个自信”、做到“两个维护”,在中共浙江省委的领导下,一张蓝图绘到底,一任接着一任干,坚定不移深入践行“八八战略”,踔厉奋发、勇毅前行,为推动高质量发展建设共同富裕示范区取得决定性进展、率先呈现基本实现社会主义现代化的生动图景而努力奋斗!